This thread has been locked.

If you have a related question, please click the "Ask a related question" button in the top right corner. The newly created question will be automatically linked to this question.

OPA620放大器的频率问题



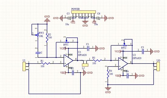
您好,我用OPA620搭建了一个两级放大电路,电路的电压增益Av=5,当我先测试第一级放大电路时,输入10mV Vp-p的正弦波时,输出电压正常,当我调节信号频率时,随着信号频率的升高,输出电压的峰峰值也随着增大。当频率从20KHz升高到10MHz时,输出电压的峰峰值出现了明显的增大。可是在运放的通频带中,频率升高。输出电压峰峰值应该是减小的啊。当我把两级连接起来测试时,情况还是这样,我测得的第一级的OPA620U-=U+=5mV,第二级的OPA620U-=U+=1mV。然后我把信号发生器直接接入示波器,把频率从20KHz调节至10MHz时,当频率升高,在示波器上显示的电压峰峰值是减小的。所以我觉得信号发生器和示波器应该是正常的。这个问题想了很久都没有明白,希望TI的工程师可以给我指点一下。下面是我的电路原理图。

  • 根据你的前级电路的结构

    我们假设反馈电阻为Rf 由于增益电阻是一个并联结构:RW3与C串联 然后与R2并联

    增益电阻总的阻抗可以写成

    100/(1+100/A)

    A=(1/2πfc + RW3)  为电容的阻抗

    可以看出随着f的增加A是减小的   也就是说增益电阻阻抗100/(1+100/A)随f的增大而减小  

    所以Rf/Rg 也就是说增益会变大 至于变大的严重程度 取决于你的RW3的大小

    当RW3远大于100时,对总的增益影响比较小  但是当接近100时,影响将很大

    你可以先测试下RW3滑变电阻的阻值

  • 滑动变阻器经常会带来一些意想不到的结果,最好先用固定电阻验证电路的正确性,再尝试用滑动变阻器。

  • 是的,之前我也怀疑过是电位器的问题,我把电位器取下,用定值的碳膜贴片电阻来代替了电位器,但是现象依然如此,并没有改善。倒是我在还未拆下电位器时在第一级放大器的反馈环内接入了一个20欧姆的电阻时,随着频率的升高,输出电压的幅度只有很小的增加。

  • 反馈电阻太小了,导致反馈太弱,没有形成深度负反馈。

    而且可能会引来反馈的负载效应,导致芯片发热,温漂增大。

  • kai wang8 说:

    是的,之前我也怀疑过是电位器的问题,我把电位器取下,用定值的碳膜贴片电阻来代替了电位器,但是现象依然如此,并没有改善。倒是我在还未拆下电位器时在第一级放大器的反馈环内接入了一个20欧姆的电阻时,随着频率的升高,输出电压的幅度只有很小的增加。

    请问你是换下了RW3还是RW1

    如果是RW3  请问你换成了多少?

  • 我拆下的是RW1,换成了530欧姆(由510欧和20欧串联)的电阻。我测了一下RW3,RW3的阻值是8.44k欧。

  • 我在电路的第一级中设置的闭环增益是5,在测试的过程中也确实出现了芯片有时发热的现象,曾经第一级放大的OPA620烧坏过一次。我用了一个91欧的电阻作为电路的负载。

  • 请问你与RW3串联的电容C的取值是多少?

  • C的取的是4.7uF的电容

  • kai wang8 说:

    C的取的是4.7uF的电容

    反馈环路中最好不要加容性或者感性的元件,从频域分析可能会给电路的波特图上增加极点或者零点,造成自激振荡或者电路工作不稳定,如果非要加电容的话,就要进行相位补偿还要足够的相位裕量,这个最好用仿真软件解决,计算很麻烦的。

    从时域分析的话可以画出它的交流等效电路,计算输出的电压放大倍数与频率的关系。令分母可以算出频率的极点。

  • 嗯,好的,看了您的回复,发现自己很多都没有考虑到,我会再做一下这个电路的,还有一个问题想请教您一下,在前面一位朋友的回复中说:由于反馈电阻太小,没有构成深度负反馈,会造成反馈的负载效应,使芯片发热。对于反馈的负载效应我不是很理解,查了资料但是感到疑惑。您能给我简单解释下吗。麻烦您了。

  • 个人认为你的电路如果全部换成固定电阻,效果不见得会差

    你那与100欧电阻并联那一部分只是影响了低频,但是从你设置的电阻大小与电容大小看,对低频影响很小,而且这一部分对整体增益影响很微弱。

    建议楼主检查电路焊接是否正确等

    你也可以使用Tina对你的电路进行仿真,我仿真的结果还是挺不错的

    还有请问楼主并联部分的意图?

  • 当频率从20KHz升高到10MHz时,输出电压的峰峰值出现了明显的增大。


    第一级运放 RW3,C相当于添加了一个零点和极点,零点为f=1/(2πR2*C),极点为f=1/(2πRW3*C),画波特图分析下,就可以得到上面情况的原因。

    推荐你看下tim green的运放稳定性分析

  • 您好,我并联的一部分只是想进行频率补偿。

  • 怎么个补偿意向?

  • 这一点我也是参考一本书上的东西,说的是极点与零点。但是具体的我还没有弄明白。也怀疑过是RW3和电容的问题。

  • 王凯 说:

    嗯,好的,看了您的回复,发现自己很多都没有考虑到,我会再做一下这个电路的,还有一个问题想请教您一下,在前面一位朋友的回复中说:由于反馈电阻太小,没有构成深度负反馈,会造成反馈的负载效应,使芯片发热。对于反馈的负载效应我不是很理解,查了资料但是感到疑惑。您能给我简单解释下吗。麻烦您了。

    你的反馈使一个纯阻性的无源网络,它的等效电阻接在输出,另一端接到地。从负载的角度看,反馈网络就像一个负载,如果反馈网络小于真负载时这就会给电路带来多余的问题。

  • 楼主您好,

    一点拙见,看您的现象描述,很有可能是环路不稳定,才会导致输出幅度随着输入信号的频率不同,而改变。

    1,把电位器改成固定电阻;

    2,RW3位置的电阻,阻值应该选择是R2的十分之一;

    3,RW1的电阻不好太小;

    4,一级一级的调试。

    Best Regards,

    Iven Xu

  • 楼主您好,

    另外一个比较可行的修改方法:

    把RW3的接地端,断开,然后连接到运放的同向输入端。

    就是相当于把RW3+C并联于运放的同向端和反向端中间,RW3改为R2的十分之一。

    Best Regards, 

    Iven Xu

  • 嗯,我懂了,谢谢您

  • 嗯,谢谢您提的建议,我会尽快去尝试一下的。