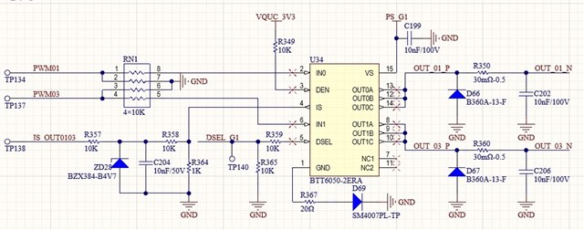
请帮忙看看,INA281B2使用中还有哪里我们没有注意到的地方,PWM输出情况下,30mΩ采样电阻为啥输出电压不对。
供电电压 |
输出模式 |
占空比 |
负载(Ω) |
实测输出 |
采样电阻 |
INA281B2 |
采样电阻两端 |
INA281B2 |
INA281B2 |
状态 |
28 |
开关量 |
100% |
12 |
2 |
30 |
50 |
60 |
3 |
3 |
正常 |
28 |
PWM |
50% |
6 |
2 |
20 |
50 |
40 |
2 |
2 |
正常 |
28 |
PWM |
100% |
6 |
4 |
20 |
50 |
80 |
4 |
4 |
正常 |
28 |
PWM |
50% |
6 |
2 |
30 |
50 |
60 |
3 |
2.5 |
异常 |
28 |
PWM |
50% |
4 |
3 |
30 |
50 |
90 |
4.5 |
2.5 |
异常 |