Other Parts Discussed in Thread: PSPICE-FOR-TI, TINA-TI

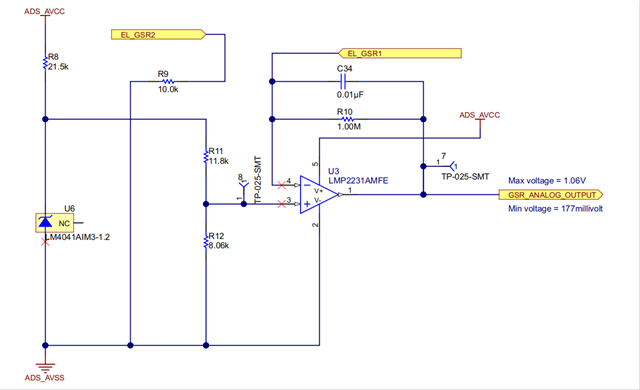
EL_GSR2 and EL_GSR1 If it forms resistance when connected to the human skin, and no current flows through it, how can the resistance be detected? Is there something wrong with this circuit? It needs to be explained.

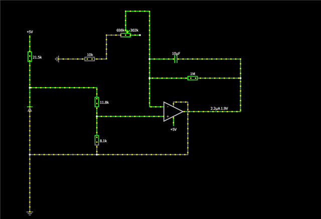
The simulation software shows that no matter how I adjust the variable resistor, the output voltage remains unchanged.
 
				 
		 
        		 
					 
				