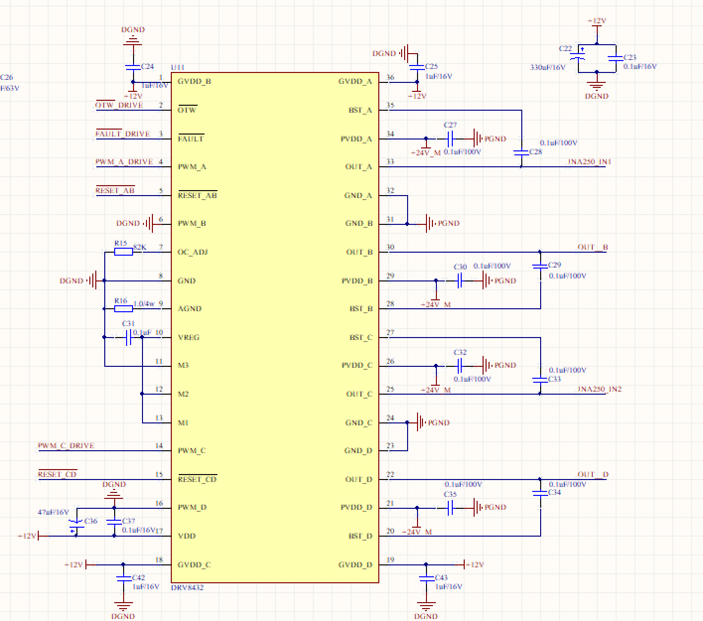
我选用的是第四种模式(Dual full bridges (one PWM input each full bridge with complementary PWMon second half bridge) with cycle-by-cycle current limit) OUT_A与OUT_B两端未接任何线圈的时,两端电压输出正常。当接上线圈或者接一个2k电阻时,输出电压为几毫伏。如果正常启动,即输出不接任何线圈启动后,接上线圈,输出也正常。我想知道如何解决这问题
有些时候正常启动输出电压也上不来,还有reset引脚在程序中应该怎么使用啊?先拉低后拉高吗?
看下有没有nFault输出报错。
我现在不接线圈时输出都是正常的。问题就是接上线圈后,驱动不了线圈,电压上不来,我在输出端接上2.2uh电感也不好使。是不是因为输出端接的电感不对呢?求助大佬,万分感谢
但是如果我先让驱动芯片工作之后再接上负载是没问题的。
我先让驱动芯片工作,之后再接线圈。这就是正常的。如果先接线圈,再开点就不正常。没有fault 等错误报警