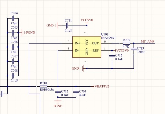
一个电池供电的马达产品,启动电流6.4A,正常工作电流在4.2A以下。
实测在电池有电,5v和3v都没有电压的情况下,INA199芯片有10~30mA左右的漏电流,小批量试产发现大概有20%的板子有漏电现象。
正常使用时芯片功能没有任何问题,但是这个几十个毫安的漏电流一直都存在。
想请教下是否原料还是设计问题。
您好,
您说的是输出有漏电流吗?看INA199A1内部框图,在IN-有电池供电时,通过R1和R3会对输出造成影响。
不是输出有漏电流,就是产品关机的情况下,199差分输入端有电池电压,5v和3v参考引脚都是0v的情况。 电池还有几十毫安的静态电流输出,拆掉INA199芯片这个静态电流就没有了。
R3是20k,R1是1M,运放的输入是高阻,输出端没有电压,漏电流几十毫安怎么看都不可能是运放本身的漏电流。