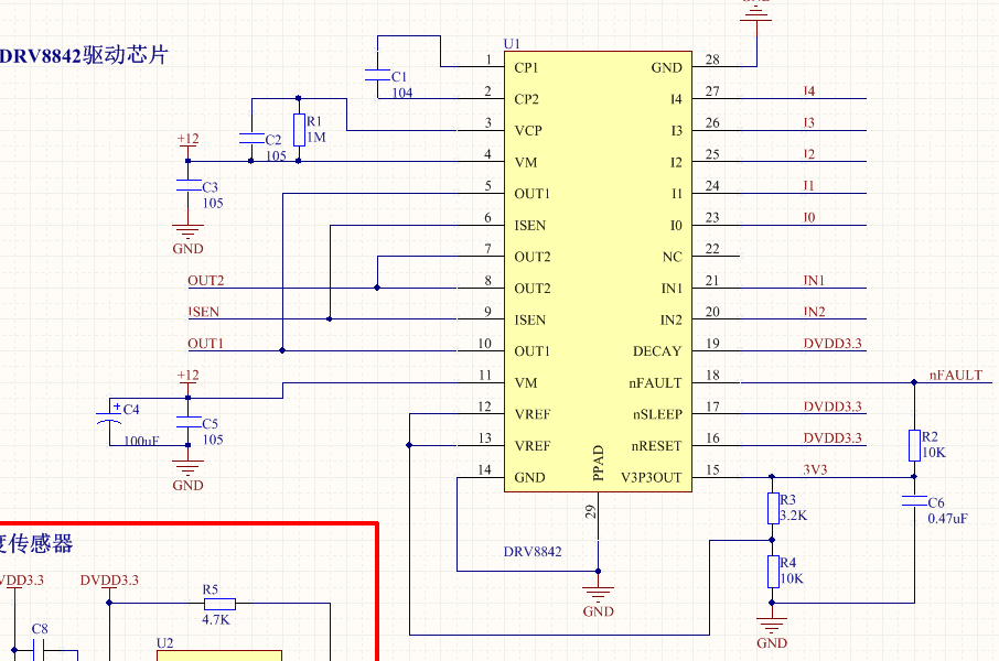
最近使用H桥驱动DRV8842,原理图如下:
使用DC12V供电后,利用FPGA生成低频PWM,幅值3.3V。当IN1恒等于高电平,IN2恒等于低电平时,输出如下:
此时有毛刺现象,当IN1为PWM波形、IN2接地时,输出波形却与数据手册中逻辑不符:
此时输出的波形OUT1却比OUT2低,而且输出电压也只有5V左右。交换IN1、IN2状态,即IN1接地,IN2为PWM方波,输出波形不变。请问各位工程师们这是什么原因呢?
最近使用H桥驱动DRV8842,原理图如下:
使用DC12V供电后,利用FPGA生成低频PWM,幅值3.3V。当IN1恒等于高电平,IN2恒等于低电平时,输出如下:
此时有毛刺现象,当IN1为PWM波形、IN2接地时,输出波形却与数据手册中逻辑不符:
此时输出的波形OUT1却比OUT2低,而且输出电压也只有5V左右。交换IN1、IN2状态,即IN1接地,IN2为PWM方波,输出波形不变。请问各位工程师们这是什么原因呢?