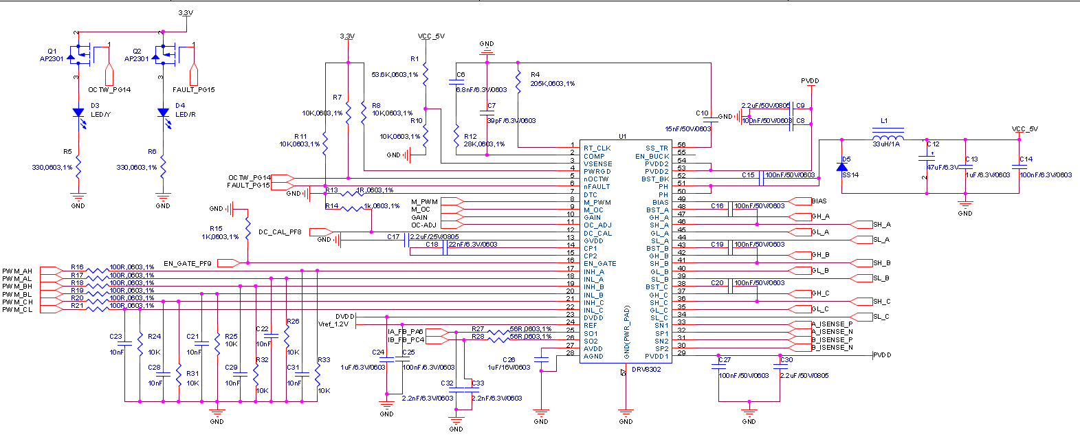
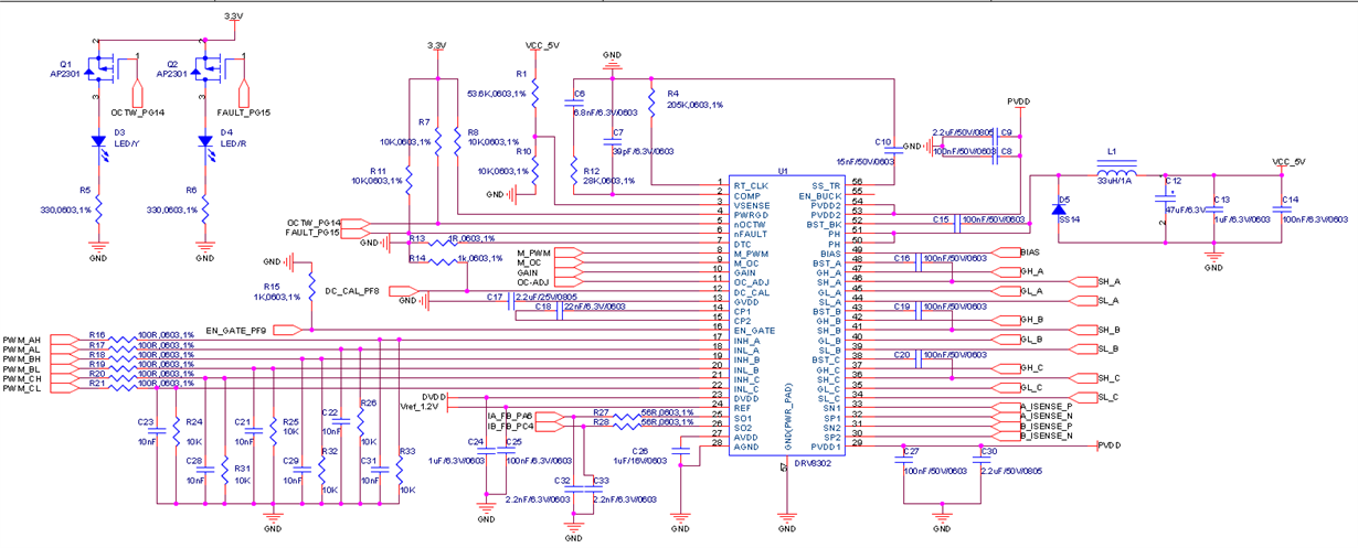
电路图如上,DVDD/AVDD目前都只有0.1V,VSENSE应该是0.8V,但现在是1.3V;GVDD一直是0.05V,nfault和和OCTW一直是高,3.3V。当EN_GATE使能时,nfault警告。求指教
电路图如上,DVDD/AVDD目前都只有0.1V,VSENSE应该是0.8V,但现在是1.3V;GVDD一直是0.05V,nfault和和OCTW一直是高,3.3V。当EN_GATE使能时,nfault警告。求指教
为更加有效地解决您的问题,我们建议您将问题发布在E2E英文技术论坛上https://e2e.ti.com/support/motor-drivers/f/38,将由资深的工程师为您提供帮助。我们的E2E英文社区有TI专家进行回复,并得到全球各地工程师的支持,分享他们的知识和经验。