1、Multi-Cal-Test PCA 用的是PGA308吧?用PGA309芯片的Multi-Cal-Test PCA什么时候可以买到?
2、multi-cal-system EVM对要进行校正的传感器模块(由用户自己设计,使用了PGA309芯片,如果是电流输出的话还用到了XTR117芯片)有什么限制和要求?
3、对Multi-Cal-Interface EVM与传感模块的连接不太清楚。请详细解释table 1中各个管脚怎样与电压输出传感模块连接的?又是怎样和电流输出传感模块连接的?(解释下GND和Vneg的区别)
如下两个截图来自Multi-Cal-Interface User's Guide(SBOU093)
请看来自Multi-Cal-Test PCA Evaluation Module user guide的截图,图中,Loop Output连接到了Vpos和Vneg上面,所以对于用户设计的需要校正的电流输出传感模块(只需要三根线),其Loop+接到Vpos,Loop-接到Vneg上,而数据线自然接到one上。(但我对于table 1中的GND0 的作用“ground force for current module”不理解)
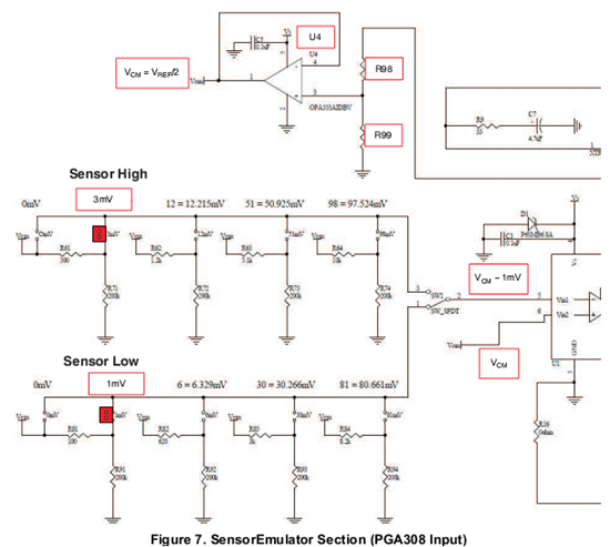
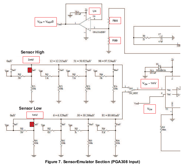
4、Multi-Cal-Test PCA Evaluation Module的SensorEmulator电路部分能模拟多少种电压情况和温度情况?(假设在校正时,需要在17种温度下模拟0%、50%、100%三种压力条件的传感器输出,是否可以用模拟电路做到?) 电路原理如下,看不懂是怎样实现的多种情况的模拟的。
5、假设校正温度点为17个,压力源和温度炉都用数字控制,完成1个传感模块的校正需要多长时间?完成8个传感模块的校正呢?64个传感模块的校正呢?




