最近做项目使用的电压基准芯片,都有点问题,帮忙查下芯片是不是正品,谢谢,型号REF1004I-1.2
丝印
BB REF
0412
35CMX
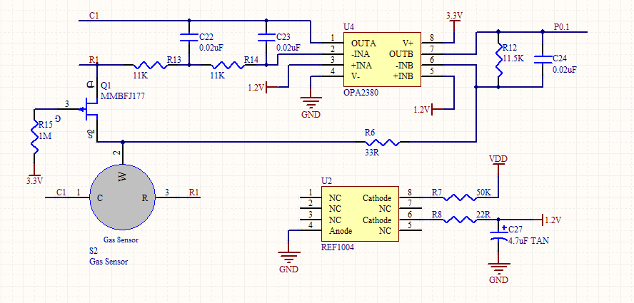
问题描述,电路图如下,实际测得板子上REF1004的8脚电压1.23V,而6脚为0
这个给信息太少了,不能充分判断。最好有这个芯片的label号。
这个只能看到生产日期和防伪码
和运放断开后,测一下
判断真伪的唯一标准是看供货途径是否通过TI的授权代理商购买的呢。
在确认连接没有问题的情况下,保证输入到稳压二极管的电流不能太小,你这VDD电压是多少,把50K的电阻换小点的试下。