This thread has been locked.

If you have a related question, please click the "Ask a related question" button in the top right corner. The newly created question will be automatically linked to this question.

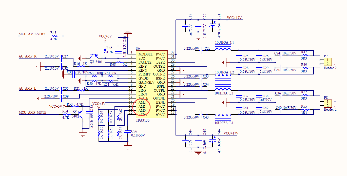
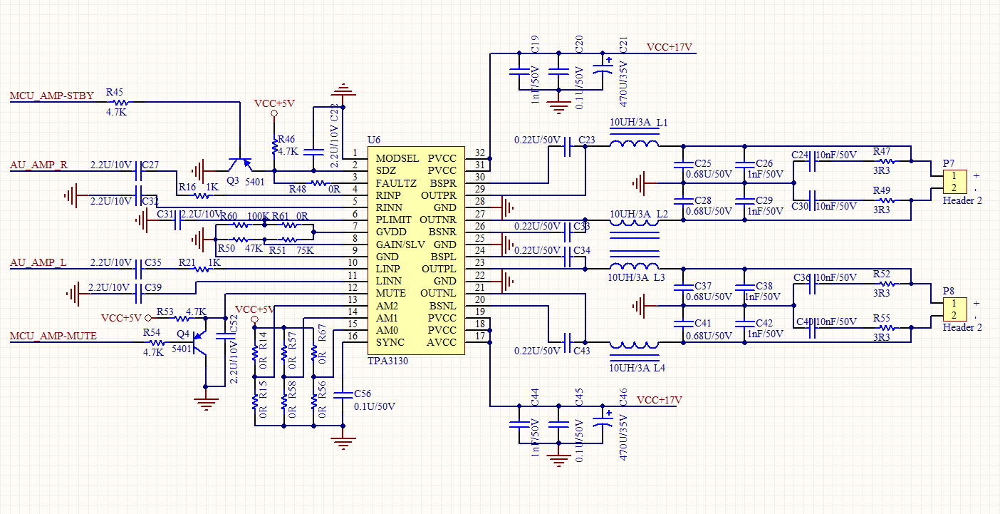
请问TPA3130功放功率不到7W,怎么回事



您好!请问下我用TPA3130做的功放才2*7W,不是2*15W的吗?

是不是哪里有参数设置呢?  跪谢……