This thread has been locked.

If you have a related question, please click the "Ask a related question" button in the top right corner. The newly created question will be automatically linked to this question.

TPA3130音量调节问题。?求指教

Other Parts Discussed in Thread: TPA3130D2

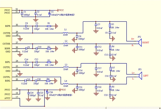
我用的是TPA3130做的功放,原理图如下所示。请问我若需要加电位器调节音量,加在哪里啊?