您好:
这是我根据LM4950画的原理图和PCB布线


我通过跳线帽来选择输出接在电阻R14还是耳机上,我的耳机是TDH39,阻抗是10ohm
当我通过跳线帽接到电阻上时,输出信号正常:

但是接到耳机上时波形变得非常奇怪:

我的耳机没有损坏,以上是什么原因导致的呢,应该怎么处理
This thread has been locked.
If you have a related question, please click the "Ask a related question" button in the top right corner. The newly created question will be automatically linked to this question.
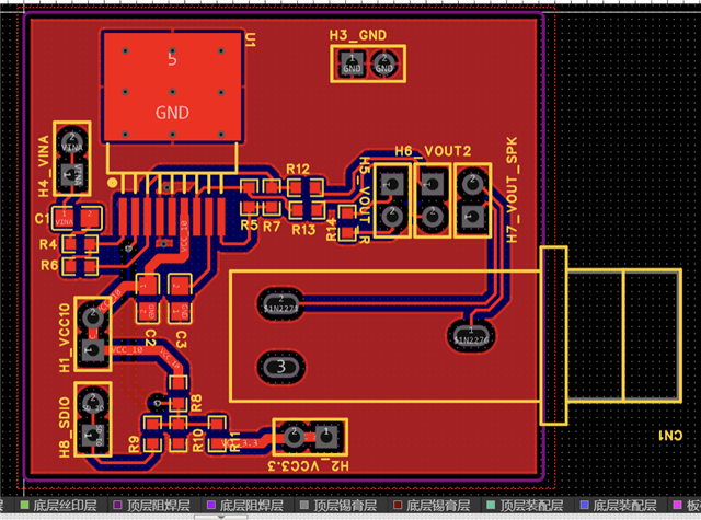
您好:
这是我根据LM4950画的原理图和PCB布线


我通过跳线帽来选择输出接在电阻R14还是耳机上,我的耳机是TDH39,阻抗是10ohm
当我通过跳线帽接到电阻上时,输出信号正常:

但是接到耳机上时波形变得非常奇怪:

我的耳机没有损坏,以上是什么原因导致的呢,应该怎么处理