This thread has been locked.

If you have a related question, please click the "Ask a related question" button in the top right corner. The newly created question will be automatically linked to this question.

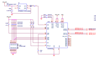
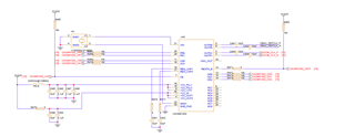
CDCM61002: 配置出来的时钟有偏差怎么解决?

Part Number: CDCM61002

我配置CDCM61002,输入是25M,配置LVDS输出125M和250M时,时钟输出没有问题,但是配置输出100M和200M时输出为110M左右和215M左右,这是为什么?有办法解决吗?