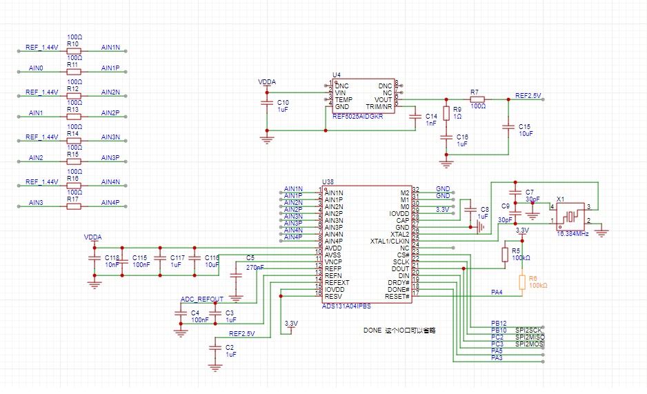
- XTAL1 XTAK2,示波器测量都是1.7v左右,没有看到波形。
- 程序读取到第一次spi数据是0XFF04这个没错,但是后续的读取adc值就不对了。
- 我怀疑是晶振不工作。但是晶振的两个电容换为15p,30p,或者直接去除,都是看不到波形。
- 请问是否是需要设置什么参数才能让晶振工作呢?


This thread has been locked.
If you have a related question, please click the "Ask a related question" button in the top right corner. The newly created question will be automatically linked to this question.