Other Parts Discussed in Thread: TPS7A20
我参考AFE882H1的数据手册搭建了一个变送器电路,但无法正常启动。
当我接入环路电源时,稳压二极管D4上只有1.5V左右的电压,大部分电压在12K电阻R24上。
然后我使用1K的电阻短接了12K电阻,然后取下1K电阻,发现此时产品可以正常工作,D4上的电压在5.6V左右,环路电流控制在3.2mA。
能分析下是什么原因吗?如何修改?
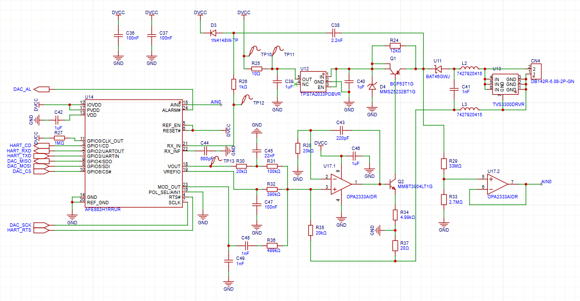
下面是我的电路原理图

这是数据手册中的示例

您好,
我不完全确定问题出在哪里,但我猜测问题出在TPS7A2033 LDO的启动过程中。我认为在启动时,电流开始为C40(LDO的输入电容)充电。
当电压足够高以开启LDO时,电流会开始为C39(LDO的输出电容)充电。LDO提供的电流非常快,以至于C40中的电流被拉出,设备又会关闭。这个循环不断发生,LDO始终无法启动。
你可以使用示波器检查TPS7A2033的输入和输出,看看它是否在开启和关闭之间振荡。从直流值来看,用万用表可能显示的电压远低于3.3V,但你应使用示波器进行检查。
要解决这个问题,你可以更改电容的数值。可以增加C40或者减少C39。在之前的一个使用不同LDO的设计中,我们在输入端使用了2.2uF的电容,在输出端使用了大约0.1uF的电容。
注意,短接12kΩ电阻(R24)可能会损坏D4,因为当二极管两端的电压接近环路电压时,电流可能会非常大。
您好,
我使用示波器查看了上电时LDO输入电容和输出电容的波形,下图中CH1(黄色)为输入电容电压,CH2(绿色)为输出电容电压。从波形上看,确实在震荡。输入电容电压上升到1.6V左右然后突然下降,对应输出电容上有一个高电压的尖峰。
查询TPS7A20数据手册,输出电容最小值为1uF,所以我没有减小输出电容值,而是增大输入电容。我尝试在输入电容上并联4.7uF、6.8uF、22uF这3种不同容值的的电容,并测试电压波形,它们的波形基本相同,如下图所示。LDO依然无法启动。
下图是未改变输入电容时的电压波形,电压在1V和1.6V之间震荡。