Part Number: ADS7948
问题:ADS7948出现在某些温度下无法正常输出的问题,
-
不良率:大批量(3000 pcs)中出现 2 pcs,。
-
具体表现:在特定温度下,MISO 无数据输出。
-
不良品 A:在 30~40℃ 区间无输出。
-
不良品 B:在 65℃ 下断电重启无输出(升温至 70℃ 后可正常启动)。
-
-
实测前提:ADC 供电及输入电压均正常。
2. 已排除的因素:
基本时序不满足:最初发现 CS 期间少 1 个 CLK。但按照 Datasheet 严格修改时序,确保单周期完整覆盖 17 个 CLK(提供充足的 $t_{ACQ}$ 时间)后,问题依然存在,说明不是单纯的获取时间不足。
| CS中间部分下降沿缺少一个CLK | 实际时序要求 |
|
|
![]() |
CS/PD 浮空或电平异常:尝试给 CS 和 PD(Power Down)引脚增加下拉电阻,无法解决。
CS 沿时间余量不足:尝试对 CS 信号做延时或延长处理,无法解决。
3.关键的实验现象
a)芯片逻辑并未损坏,而是陷入“死锁”
现象:给无输出的 MISO 增加 4.7k 上拉电阻后,示波器显示 MISO 持续为低电平。

b)强行干扰引脚可使其退出“死锁”状态
现象:将 CS 与 MISO 短接一下,MISO 就会恢复输出(注:CS短接MISO瞬间,MISO会跟随CS信号且幅值降至1.65V,随后恢复正常)。


波形异常
现象:在 MISO 无输出时,CS 的上升沿会出现异常的“拐点”。
| CS在没有MISO输出时候,上升沿出现拐点 | MISO从没有输出到有输出的转变 |
![]() |
![]() |
工作模式差异
现象:测试发现 32位输出模式下工作正常,但在 16位模式 下(即使满足17个CLK时序)会触发无输出异常


在满足数据手册的要求下,仍然无法输出,芯片是否存在某些bug。
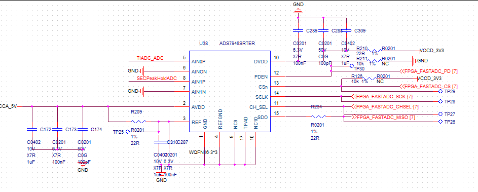
原理图:







