This thread has been locked.

If you have a related question, please click the "Ask a related question" button in the top right corner. The newly created question will be automatically linked to this question.

FIFO输出时钟速率

Other Parts Discussed in Thread: DAC3482

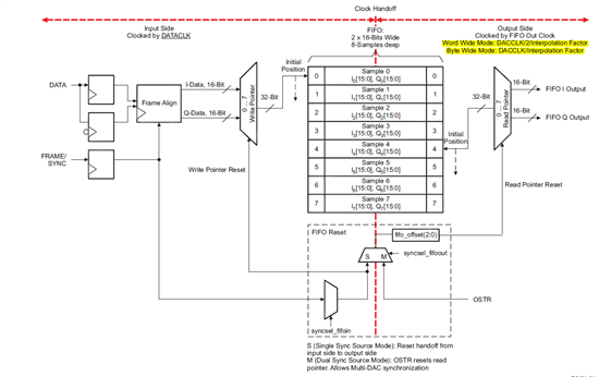
下图是DAC3482 中描述FIFO模块的附图,想问下这里在字输入模式下,FIFO的输出时钟速率为什么是DACCLK/2/插值因子?