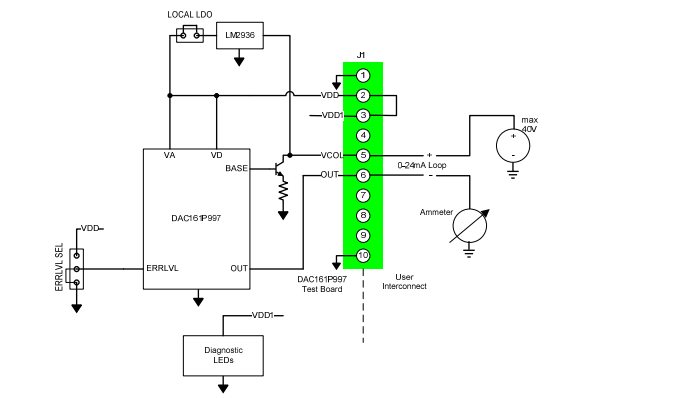
DAC161P997,用于4-20mA信号输出。
板子加电后,该元件在数秒内升温极快,达到烫手的程度。
电路经TI代理商技术人员看过,没有问题。元件焊接几经重焊,应该也不存在问题。
现在有些崩溃,问题究竟在哪?
This thread has been locked.
If you have a related question, please click the "Ask a related question" button in the top right corner. The newly created question will be automatically linked to this question.
DAC161P997,用于4-20mA信号输出。
板子加电后,该元件在数秒内升温极快,达到烫手的程度。
电路经TI代理商技术人员看过,没有问题。元件焊接几经重焊,应该也不存在问题。
现在有些崩溃,问题究竟在哪?
Hi
请问你的3.3V是由24V转换而来的吗?请问一下是用 LDO还是DC/DC?.(先确认一下供电)
此外,可以按Hanson He这个帖子的分享,再检查一下您的硬件设计
http://www.deyisupport.com/question_answer/microcontrollers/msp430/f/55/t/10752.aspx
hi Tao
板子为24V供电。使用33063和AMS1117转出5V和3.3V。其中DAC161P997所使用的3.3V即由此而来。
电流环路LOOP+使用的24V来自板子本身的24V供电。
但如果将DAC161P997用热风枪取下来以后,板上5V和3.3V电压均恢复正常,包括MCU等在内的的其他元件均正常运行。
而如果又将DAC焊上去,则加电后即又重现上述 极速发热 及大幅度压降的现象。
Hi
没有实际调试这款芯片,但是我觉得你的电路连接中或许存在问题:
见datasheet 第二页的电路,芯片的COMA/COMD(连接PowerPad的), 并非芯片的GND, 而应该是芯片最负的电压。当你参照第二十八页的电路时,要注意此时的GND又是另一个点电位。而在你的电路中应该是没有区分的。
建议你按照第二页电路确认电位关系。
Hi Tao
自发贴求助之后,又进行了多次试验,也曾尝试将DAC图中的24V断开,结果现象依旧。
后来与TI代理商技术人员多次联系,还未得到确定的解决方案。
本贴中的内容,均请技术人员看过,现在正研究具体的解决措施,因此,还需要再耐心等待。
代理商技术人员已将此问题交由TI工程师研究解决。一直未获答复。曾建议换一款功能类似的芯片。
这个问题已拖10日有余。
恳请给出一个详细的解决办法。谢谢!
Hi
那是否有像我们之前提供的方案确认问题“您需要注意在两线制电流环中,环路电压是要浮地的,也就是说不能跟前面芯片的地连到一起”
这个板子的外部电源,只有唯一的一路24V输入。如果“不能跟前面芯片的地连到一起”,也就是板子上必须存在两个“GND”,电路应当如何走法?