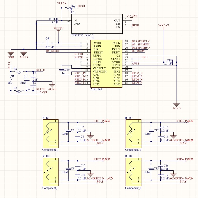
电路如下图:
参考电压:REF0,2V
PGA:16倍
IDAC:500uA
图中RTD(PT100)的滤波电容未接,RTD用150欧电阻替代,三线接法,
各寄存器设置如下:
00 1H
01 0H
02 20H
03 42H
04 0H
05 0H
06 0H
07 40H
08 15H
09 40H
0A 84H
0B 1H
0C 0H
0D 0H
0E 0H
测试:RTD1-1与AIN0导通 RTD1-2,RTD1-3与AIN1,BIAS导通,R1接地端与地导通,模拟地与数字地相通,DVDD4.63V,AVDD3.16V,RTD1,RTD2,RTD3均无电流,R1两端电压为0
问题1:
为什么 RTD所有引脚均无电流,R1两端电压为0?
问题2:
如果正常工作时,使用pt100测温范围是0-400度(100-247.98欧),是否满足对模拟端口的电压要求
问题3:
模拟端口采用电容滤波的电容值是否合适,有什么建议?
问题4:
如果模拟端口采用RC滤波,是否应接两个端口改为提供IDAC,最多只可以接2路PT100?
