This thread has been locked.

If you have a related question, please click the "Ask a related question" button in the top right corner. The newly created question will be automatically linked to this question.

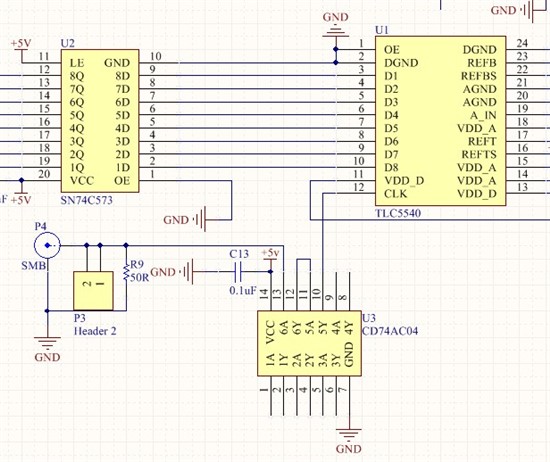
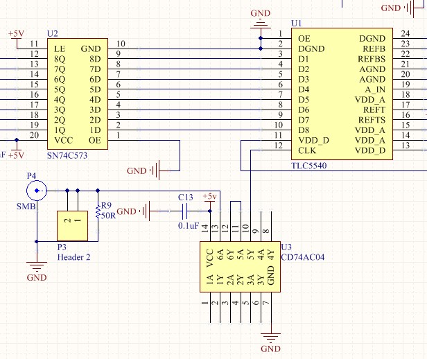
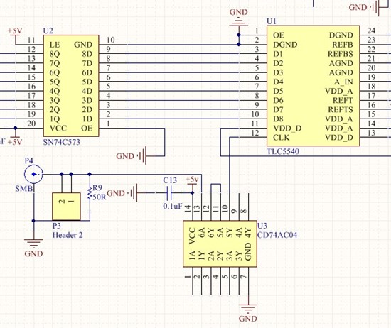
TLC5540的CLK接口问题

Other Parts Discussed in Thread: CDCE913, CDCE62005, TLC5540, NE555

 这个时钟接口是用晶振接给它,还是用什么芯片产生时钟信号给它的?菜鸟求解哈,多谢啦