This thread has been locked.

If you have a related question, please click the "Ask a related question" button in the top right corner. The newly created question will be automatically linked to this question.

求助,TPL5010如何屏蔽看门狗复位信号,以便调试程序?



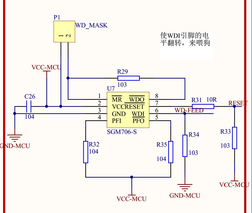
如题。我将M_RST引脚上拉至电源和下拉至地都不行。上拉至电源一直输出低电平。下拉至地则设置为最短时间一直复位。

就像706的这个。

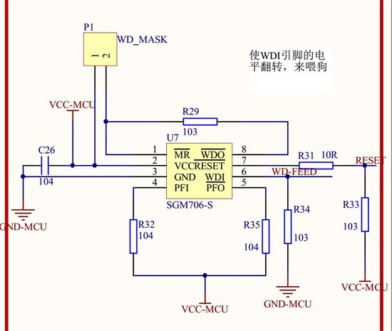
之前的5010电路: