This thread has been locked.

If you have a related question, please click the "Ask a related question" button in the top right corner. The newly created question will be automatically linked to this question.

TCAN4550: nINT腳位問題?

Part Number: TCAN4550


請問CAN BUS若持續有訊號輸出,nINT會持續一直送中斷訊號嗎?

目前測試CAN BUS一直送訊號,約8小時後,nINT腳位會由active 狀態變為low,

以示波器測量CAN BUS仍有訊號,但因為nINT腳位狀態為low就不再收資料,

nINT腳位可以設定一直active嗎?還是多久時間後TCAN4550需要RST?

如何測量得知目前TCAN4550是Normal mode or sleep mode?謝謝.

  • 您好,

    nINT的高低电平是寄存器 16'h0820 和 16'h0824的“或”运算结果,您可以读下这两个寄存器的值吗?

    如下table1 有每种模式下设备的哪些部件处于有效状态,可以根据这些状态来判断设备是处于Normal mode or sleep mode

  • Hi Amy,

    1.下圖是之前測試時讀取寄存器的值,OK表示正常收資料的值,NG表示沒收到資料的值(nINT為low)

    目前還在測試中,待沒收到資料時會再提供寄存器 16'h0820 和 16'h0824的值.

    2.請問table 1中的nWKRQ 狀態是ON時,oscilloscope會量測到high or low ? low power CAN RX、WD、要量測哪裡?

  • 1、看寄存器值,好像是SPI出现了error。这里建议您先着重检查SPI通信;

    2、寄存器16'h0800 bit8您设置的是什么?这一位决定了nWKRQ pin 功能:

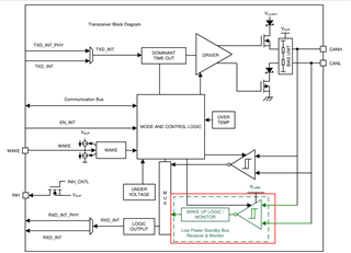
    low power CAN RX应该是指的下面绿色框内部分,我用红色框框起来的那部分,可以检测RXD_INT。RXD_INT是内部信号路径,其行为方式类似于物理层收发器的RXD引脚。在正常操作期间,外部引脚无法接触到它们。TCAN4550提供了将这些信号映射到外部引脚的Test Mode,请参阅datasheet 8.4.4 Test Mode。

    WD是watchdog function,下面文档中有看门狗功能描述和应用示例:

    https://www.ti.com/lit/ug/sllu270/sllu270.pdf