Part Number: TXS0108E

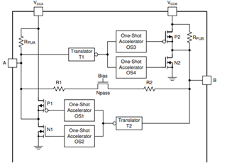
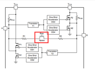
如上图所示,个人理解One-Shot Accelerator(OS)只是提供一次性的快速通断帮助输出端迅速达到输出电压域。假设B口从高电平变为低电平,此时OS2控制N1迅速打开,实现A口输出低电平,但是作为一次性通断,输出完成后N1应该会截止,此时由于RPUA上拉的作用A点电压应该又会成为高电平,中间的Npass应该也是截止状态。这块让A输出稳定低电平的逻辑具体是如何实现的?中间NPASS是否是指代NMOS?BIAS电压是多少
This thread has been locked.
If you have a related question, please click the "Ask a related question" button in the top right corner. The newly created question will be automatically linked to this question.
您好,
您描述的OS的功能是正确的,它是用来加速信号跳变的加速器,待信号跳变后,中间的Npass不是截止状态,它是导通的,Npass和R1、R2 在端口A和B之间提供直流路径。具体见文档 A Guide to Voltage Translation With TXS-Type Translators 中2.2 Second Series of TXS Type Devices章节的分析,如下截图。
关于BIAS电压,datasheet和上述文档都没有说明,但这应该不影响客户对 TXS0108E工作原理的理解。
