请注意,本文内容源自机器翻译,可能存在语法或其它翻译错误,仅供参考。如需获取准确内容,请参阅链接中的英语原文或自行翻译。
器件型号:AMC1350 主题中讨论的其他器件: AMC3330
工具与软件:
您好!
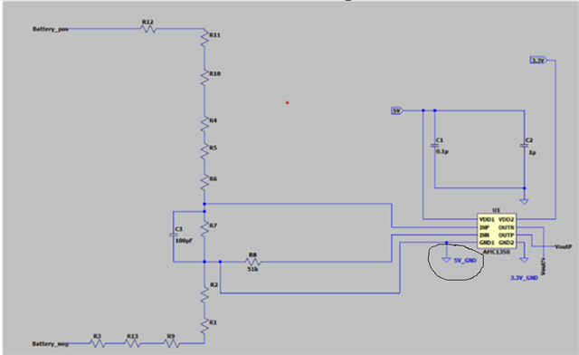
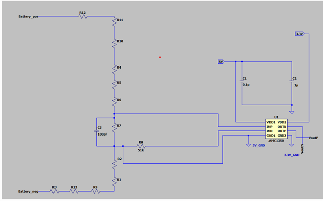
我连接电池检测电路的输入部分、

我需要了解 AMC1350的引脚连接 是否正确? 它是否适用于电池反转运行?
This thread has been locked.
If you have a related question, please click the "Ask a related question" button in the top right corner. The newly created question will be automatically linked to this question.