https://e2e.ti.com/support/amplifiers-group/amplifiers/f/amplifiers-forum/1499560/opa2990-amplifiers
器件型号:OPA2990
工具/软件:
寻找运算放大器。 我想使用运算放大器放大 DAC 输出、并产生-5V 至+5V 的可变电源。 我将使用范围为0V 至3.3V 的微控制器 DAC 输出。 输出电流可在40mA 范围内
This thread has been locked.
If you have a related question, please click the "Ask a related question" button in the top right corner. The newly created question will be automatically linked to this question.
https://e2e.ti.com/support/amplifiers-group/amplifiers/f/amplifiers-forum/1499560/opa2990-amplifiers
器件型号:OPA2990
工具/软件:
寻找运算放大器。 我想使用运算放大器放大 DAC 输出、并产生-5V 至+5V 的可变电源。 我将使用范围为0V 至3.3V 的微控制器 DAC 输出。 输出电流可在40mA 范围内
尊敬的 Arumu:
范围内Unknown 说:我将使用0V 至3.3V 的微控制器 DAC 输出范围。 输出电流可在40mA
是、根据 ISC 图、OPA2990可以在温度范围内拉/灌入高达40mA 的电流。 请确保可以从 PCB 和/或从 OPA2990表面的对流气流中去除 OPA2990的散热、并使 OPA2990尽可能保持低温。 换句话说、您希望使用 OPA2990作为稳压器来为 MCU 提供电压/电流。

如果您有其他问题、请告诉我。
此致、
Raymond
尊敬的 Arum:
我整理了一个快速的文件、请验证其性能。

e2e.ti.com/.../OPA2990-as-LDO-04092025.TSC
此致、
Raymond
尊敬的 Arum:
[报价 userid="635739" url="~/support/amplifiers-group/amplifiers/f/amplifiers-forum/1499560/opa2990-amplifiers/5764448 #5764448"]是否可以使用一个运算放大器完成上述设计以及如何使其实现隔离式运算放大器设计 [/报价]如果将运算放大器用作 LDO 来为应用生成双电源轨、则需要单独的电源轨。
如何在0V 至3.3V 输入范围内生成-5V 至+5V 输出
如果要将输入正信号转换为+/-5Vdc 信号、可以使用以下技术。

e2e.ti.com/.../OPA2990-0_2D00_3p3-to-_2D00_5to5V-04112025.TSC
如果您有其他问题、请告诉我。
此致、
Raymond
尊敬的 Arum:
请介绍隔离式运算放大器的理念或定义。 我们的产品系列包含隔离式放大器类别、但这可能不适用于您的定义。

此致、
Raymond
尊敬的 Arum:
我的意思是放大器输出应通过隔离层与输入电路分离。
您是说运算放大器缓冲器将放大器输出与输入电路隔开的吗? 隔离栅可能意味着很多。
如果您通过运算放大器缓冲器馈送输出、输入和输出信号阻抗会分离、但我认为它是隔离的。
输入范围为0V 至3.3V。 需要使用隔离式放大器并实现如下列表所示的可变输出电压。
您是否指的是电隔离是为了安全、噪声抑制和/或 GND 隔离? 我们讨论的是信号隔离还是电源隔离、不过列表中提到的是低电压。
请阐明您的应用所需的隔离应用类型。
此致、
Raymond
尊敬的 Arum:
我指的是电隔离、用于确保输出侧的安全。
什么是应用程序? 低压电源应用不需要安全隔离;我还没有听说过这种用于低电压要求的电源隔离。 低电压和低电流驱动什么器? 请解释您的系统要求。
适用于高压应用、直流/直流转换器、电容式电源传输、光耦合隔离。 这些通常涉及从一侧到另一侧的能量传输、以及涉及能量损耗或效率因数的能量传输。
此致、
Raymond
尊敬的 Arum:
因此我希望它不受外部电路的影响。 我们能否在 DAC 输出或放大器输出端使用一些光耦合器、或使用任何其他方法来确保 MCU 受到保护?
如果您的外部电路在5V 直流电压下工作、这种保护可能是冗余的、可能没有必要、因为您的 CMU 可能能够承受低电压和低电流 EIPD 事件。
DAC 会发送固定的二进制电压来生成+/-5Vdc 作为 LDO。 您只需使用 分压器并将分压器缓冲到 OPA2990、因而无需使用 DAC 即可完成此工作。
此外、运算放大器的同相输入是一个高阻抗节点、消耗的电流极小、在5VDC 和低电流应用中不应轻易损坏该节点。
Unknown 说:]我们是否可以在 DAC 输出或放大器输出端使用一些光耦合器、或任何其他方法来确保 MCU 受到保护? [/报价]如果您要使用光耦合器将信号从 MCU 隔离到外部电路、可以使用 GPIO 发送 PWM 脉冲(例如具有固定占空比的0-3.3VDC)、使用光耦传输 PWM 信号、使用 LPF 平均 PWM 信号作为电压源、 并为 OPA2990生成输入电压基准。
此致、
Raymond
尊敬的 Arum:
[引用 userid="635739" url="~/support/amplifiers-group/amplifiers/f/amplifiers-forum/1499560/opa2990-amplifiers/5770181 #5770181"]当我将 VG 更改为范围为0到3.3V 的 DC 电源时。 我无法获得预期输出。如果要使用 DAC 生成+5V 和/或-5V 直流电压、则需要使用以下电路。

以下电路仅在输入为交流信号时才起作用、请参阅交流响应图。 我想这就是你想要的。


此致、
Raymond
尊敬的 Arum:
[报价 userid="635739" url="~/support/amplifiers-group/amplifiers/f/amplifiers-forum/1499560/opa2990-amplifiers/5770481 #5770481"]我希望仅使用微控制器的输入从单点实现-5V 到5V 的电压生成。[/报价]我不清楚你想要什么。 如果您讨论的是 PWM 信号、那么您可以将 DAC 输出方法从正弦波更改为方波。 不能使用以下直流电路作为输入。

e2e.ti.com/.../OPA2990-0_2D00_3p3-to-_2D00_5to5V-PWM-04152025.TSC
此致、
Raymond
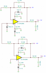
尊敬的 Arum:
我只能使用一个放大器。
我想我知道你现在想要什么。 您应该已经发布了"入门"中的要求。

e2e.ti.com/.../OPA2990-0_2D00_3p3-to-_2D00_5to5V-Vrail-04152025.TSC
此致、
Raymond