请注意,本文内容源自机器翻译,可能存在语法或其它翻译错误,仅供参考。如需获取准确内容,请参阅链接中的英语原文或自行翻译。
部件号:THS4551 工具/软件:
您好、
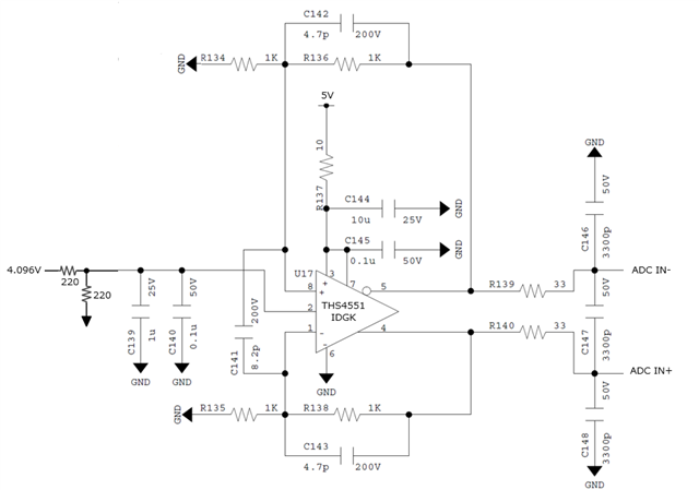
我的设计将单端信号转换为差分输出。
我设计的电路板上 THS4551 具有高失调电压。
为了测量失调电压、我将输入端接地。
电路图如下所示。
在这些条件下、节点 ADC IN+测量值为 2.057V、节点 ADC IN-测量值为 2.044V
失调电压高达 13mV。
您能解释一下可能的原因吗?

This thread has been locked.
If you have a related question, please click the "Ask a related question" button in the top right corner. The newly created question will be automatically linked to this question.