工具/软件:
你(们)好
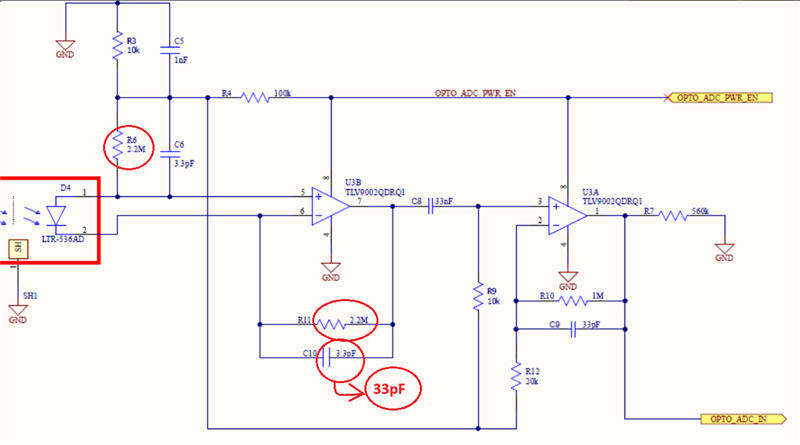
我们将 在我们的烟雾探测电路中使用 TLV9002QDRQ1(请参阅下面的)、OPTO_ADC_PWR_EN 由微控制器的 GPIO 驱动、这足以为放大器提供电力。 Opto_ADC_IN 是微控制器捕获的 ADC 输入。 由于 IO 电源是电池供电的器件、因此提供的 IO 电源为 2.3V、以降低电流消耗。

我们确实通过 R4 和 R3 偏移了电压、即 2.3*10K/110K = 209mV。 该电路非常适合烟雾检测。
我们的结果是在 20 mV 噪声,我们想要降低到 5 mV 噪声你可以在这里建议什么和哪里可以改进.





