Other Parts Discussed in Thread: LM324, LM139, LM339, TPS7A78EVM-011
主题中讨论的其他器件: LM139、 LM339、 TPS7A78EVM-011
工具/软件:
您好!
我想构建一个电压稳定器来研究其性能。
我在线获得了一个简单的电路图、或许是有人在不了解 LM324 运算放大器操作的情况下进行设计。
这让我很好奇,因为我想知道它是否有效。
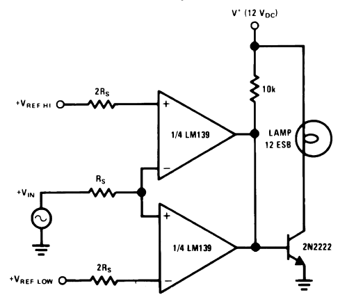
查看以下内容。
最模糊的部分是变压器 TR1。
主绕组(抽头…μ H e) 很可能是特定的商用器件;但如果不知道该绕组和抽头以及较小的隔离式绕组和抽头(可能还有 18V、如 TR2?)的预期电压(或匝数比)、它就无法完全正常工作。
左侧的三个继电器驱动器几乎希望建模为相同的子部分、使用所示的信息即可轻松完成。 右侧的高/低切口电路也是如此。
我尝试在 LTspice 中对这个电路进行仿真、这里是图像。 请帮助我与上面的一个匹配。

如果您查看原始图、深绿线(迹线)会覆盖元件的负极侧、可能 LSPICE 图中的 BR1 二极管方向不是错误的。 整流有助于检测直流。运算放大器中没有“增益“,它们连接为比较器 — 这是一种基本的窗口比较器。 运算放大器在电路中没有功能部分、主要是由 Q1、Q2 和 Q3 细分完成的。
三个液位感测电路(涉及 Q1、Q2 和 Q3)- Q4 在哪里? -需要单独的电路,因为每个电路都是一个具有不同阈值的液位检测器。 它们的阈值电压决定了电路的开关点。 如果将它们组合为一个、则电路将失去其对输出电压进行电平(稳定)的 75%能力。
我猜测 U4 和 U5(及其相关元件)是一个“窗口“检测器、用于检查整流后的输出电平是否在窗口内、既不是过低也不是过高。 如果是这样、则电位之一 (U8 或 U9) 设置下跳变点(窗口的下沿)、另一个设置上跳变点。
为了观察仿真中开关 S1 是否正常运行、OUT 网络应连接一个负载。 LTspice 开关不是一个理想的开关,即使它“打开“,它也是一个 10G 电阻。 在没有负载连接到 OUT 网络的情况下、所有电压都会通过 10G 电阻器、就像开关(继电器)在断开时也会闭合一样。
没有负面反馈。 我正在 使用无反馈和最大增益的 LM324 运算放大器、因此它非常适合用作比较器。 但是、它有可能导致任何高增益运算放大器容易出现不稳定情况。 需要使用合适的比较器来避免该问题、并将具有更好的输出开关特性。 您的目标是 RL4 仅在达到下限阈值时导通、在达到上限阈值时关断、最好使用的电路是窗口比较器、可以使用一个阈值始终高于另一个阈值这一事实来减少元件数量。
请帮助我在此处与 LM324 建立正确连接、您可以提供一些仿真、参考文档等。
对此设计需要一些注释。













