请注意,本文内容源自机器翻译,可能存在语法或其它翻译错误,仅供参考。如需获取准确内容,请参阅链接中的英语原文或自行翻译。
器件型号: LM2901B-Q1
对于双电源配置、LM2901BWRTERQ1 是否可在 Vcc =+5V 和“GND"引“引脚=–5V 的情况下使用、如图所示? 用作负电压信号比较器。 输出可以拉高至 3.3V 或拉至 V-=–5V。

This thread has been locked.
If you have a related question, please click the "Ask a related question" button in the top right corner. The newly created question will be automatically linked to this question.
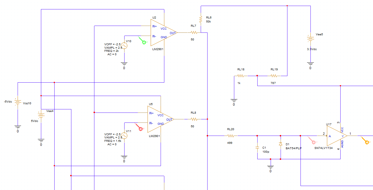
器件型号: LM2901B-Q1
对于双电源配置、LM2901BWRTERQ1 是否可在 Vcc =+5V 和“GND"引“引脚=–5V 的情况下使用、如图所示? 用作负电压信号比较器。 输出可以拉高至 3.3V 或拉至 V-=–5V。
