请注意,本文内容源自机器翻译,可能存在语法或其它翻译错误,仅供参考。如需获取准确内容,请参阅链接中的英语原文或自行翻译。
部件号:OPA2333 主题中讨论的其他部件: OPA333, OPA188
你好。
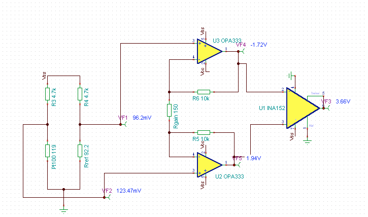
IM制作温度测量项目。 我们使用的是OPA2333,它会不断短路。 我们现在已经短接了2。 它们都工作大约30分钟,然后电源进入电流限制器。
这是我们将PT100设置为所需最大电阻的电路。 VSS =+5V。 VCC =-5V。
最让人烦恼的是,这里没有人能明白为什么它会短路(印刷电路板输出似乎没有什么问题)。 所以我想也许你们中的一些人可以解释为什么?
我们还剩下一个OPA2333,我们想在尝试之前解决这个问题。
