This thread has been locked.

If you have a related question, please click the "Ask a related question" button in the top right corner. The newly created question will be automatically linked to this question.

[参考译文] TLV9061:输出差

Guru**** 2384420 points
Other Parts Discussed in Thread: TLV9061
请注意,本文内容源自机器翻译,可能存在语法或其它翻译错误,仅供参考。如需获取准确内容,请参阅链接中的英语原文或自行翻译。

https://e2e.ti.com/support/amplifiers-group/amplifiers/f/amplifiers-forum/929082/tlv9061-output-difference

器件型号:TLV9061

您好,

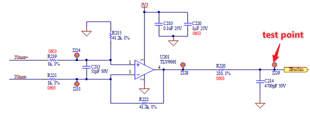
我的客户遇到问题。 他们生产了1000件这款 PCBA,其板载 TLV9061的电流感测功能如下所示。 其中、10个显示 输出较低(2.6V)、正常值为3V、 进行了开关测试、症状随设备变化。   该器件支持0.3mv Vos、外部电阻精度为1%。  请帮助检查是否有需要注意的事项。 谢谢。  

 

  • 请注意,本文内容源自机器翻译,可能存在语法或其它翻译错误,仅供参考。如需获取准确内容,请参阅链接中的英语原文或自行翻译。

    您好、Yue、

    感谢您的提问。  为了帮助您进一步解决这个问题、我有一些后续问题。

    您能否解释两个输入端的输入电压/电流是多少、还是提供波形?

    此外、您是否知道在顶部的两个图像中测量的是什么?  设备是否以某种方式测量电压?  客户看到的电压为2.6V 和3V、但我不确定这些图像中显示的是什么(数字不匹配)。

    客户是否有更放大的输出波形图像?  当示波器设置为5V/分频时、很难看到任何差异。

    最后、所有故障是完全相同的故障还是不同的故障?

    此致、

    Daniel

  • 请注意,本文内容源自机器翻译,可能存在语法或其它翻译错误,仅供参考。如需获取准确内容,请参阅链接中的英语原文或自行翻译。

    Daniel:

    请参阅以下问题1的捕获文件。

    对于顶部的两个图像、它是 TLV9061输出电压的 ADC 读数。 例如:3.3V 为4096,3V 为 3696,2.6V 为3310。  

    是的、所有故障都是相同的、NG 器件的读数大约为3310、2.6V。

    我可以尝试让他们明天提供更清晰的波形。  请帮助建议您可以执行其他测试来查找问题。 谢谢  

  • 请注意,本文内容源自机器翻译,可能存在语法或其它翻译错误,仅供参考。如需获取准确内容,请参阅链接中的英语原文或自行翻译。

    尊敬的 Yue:

    感谢您在此处的回复。  它们在 R213上通常会看到多少电压?  它大约是75mV 吗?

    放大器是否都在同一电路板上进行测试、或者是否在不同电路板上进行测试?  必须排除组件值作为一个因素的变化、尤其是在测量如此小的电流时。

    如果客户真的想尝试一些东西、我建议尝试更换无源组件。  使用相同的值、只需更改单位即可。  了解差异的产生程度。  您可以尝试更改差分放大器的电阻器、但最重要的电阻器将是 R213。

    此致、

    Daniel

  • 请注意,本文内容源自机器翻译,可能存在语法或其它翻译错误,仅供参考。如需获取准确内容,请参阅链接中的英语原文或自行翻译。

    Daniel:

    他们在同一电路板上进行了测试、 症状是跟随器件。  只是想知道器件之间是否存在任何差异可能会导致如此大的电压偏差。   

  • 请注意,本文内容源自机器翻译,可能存在语法或其它翻译错误,仅供参考。如需获取准确内容,请参阅链接中的英语原文或自行翻译。

    Yue、

    它可以是器件参数的分布。  但是、如果器件存在此类问题、我希望看到一系列故障值。  例如、器件可在3V、2.9V、2.8V、2.7V 等条件下进行测试  相反、客户看到所有器件在3V 电压下通过或在2.6V 电压下失败。

    我建议客户在运算放大器的输入端进行测试。  看看您是否可以测量运算放大器的引脚1和3。  客户还可以尝试在 I224和 I231进行测量。  尝试测试3个通过单元/电路板和3个故障单元/电路板的电压。  这将使我们更好地了解误差的引入位置。

    此致、

    Daniel

  • 请注意,本文内容源自机器翻译,可能存在语法或其它翻译错误,仅供参考。如需获取准确内容,请参阅链接中的英语原文或自行翻译。

    您好、Yue、

    您是否收到了客户的任何反馈?

    此致、

    Daniel

  • 请注意,本文内容源自机器翻译,可能存在语法或其它翻译错误,仅供参考。如需获取准确内容,请参阅链接中的英语原文或自行翻译。

    Daniel:

    我将在这几天内访问他们、很快就会回来。 谢谢。  

  • 请注意,本文内容源自机器翻译,可能存在语法或其它翻译错误,仅供参考。如需获取准确内容,请参阅链接中的英语原文或自行翻译。

    尊敬的 Yue:

    可能是分流器周围的焊接问题? 您能否展示 PCB 的照片?

    Kai

  • 请注意,本文内容源自机器翻译,可能存在语法或其它翻译错误,仅供参考。如需获取准确内容,请参阅链接中的英语原文或自行翻译。

    您好、Yue、

    很好。  如果客户需要进一步的帮助、请告诉我。

    此致、

    Daniel

  • 请注意,本文内容源自机器翻译,可能存在语法或其它翻译错误,仅供参考。如需获取准确内容,请参阅链接中的英语原文或自行翻译。

    您好、Yue、

    我们上次听到您的声音已经有一段时间了。  这是否仍是一个持续的客户问题?

    如果下周初我没有听到任何反馈、我将假定问题已经解决。  如果发生这种情况、您仍然需要帮助、您可以始终对此帖子作出响应或创建新帖子。

    此致、

    Daniel

  • 请注意,本文内容源自机器翻译,可能存在语法或其它翻译错误,仅供参考。如需获取准确内容,请参阅链接中的英语原文或自行翻译。

    Daniel:

    我在 EVM 上进行了验证、在进行了 AABB 测试后、没有重现问题。 他们将继续监控此问题。 我将首先关闭此主题。  感谢您的建议。  

     

  • 请注意,本文内容源自机器翻译,可能存在语法或其它翻译错误,仅供参考。如需获取准确内容,请参阅链接中的英语原文或自行翻译。

    Yue、

    很好。  如果需要更多帮助、请告诉我。

    此致、

    Daniel