This thread has been locked.

If you have a related question, please click the "Ask a related question" button in the top right corner. The newly created question will be automatically linked to this question.

[参考译文] LMH6553:单电源和单端输入

Guru**** 2536780 points
Other Parts Discussed in Thread: LMH6553, LMH6554, TINA-TI

请注意,本文内容源自机器翻译,可能存在语法或其它翻译错误,仅供参考。如需获取准确内容,请参阅链接中的英语原文或自行翻译。

https://e2e.ti.com/support/amplifiers-group/amplifiers/f/amplifiers-forum/674496/lmh6553-single-power-supply-and-single-end-input

器件型号:LMH6553
主题中讨论的其他器件: LMH6554TINA-TI

你(们)好

我们的客户有关于 LMH6553的一些问题。

请回答这些问题吗?

假设使用 LMH6553的单电源和单端输入电路为5V。

1。

数据表的图1显示了 Vin (+)和 Vin (0)两条路径中的59 Ω 电阻、如红色圆圈。

而图58显示了 Vin (-)路径中没有 RT。

哪种电路足以满足单端输入和单电源电路要求?

这些 RT 电阻器是否是客户设计所必需的组件?

2.

数据表显示了表1和表2中 RF 的建议值。

是否接受使用不同的 RT 值? (例如400Ω)

如果不是、预期会产生不同价值的什么影响?

3.

客户设计配置为单端输入和5V 单电源。

共模输入范围的值是多少?

贝斯特雷加兹

  • 请注意,本文内容源自机器翻译,可能存在语法或其它翻译错误,仅供参考。如需获取准确内容,请参阅链接中的英语原文或自行翻译。
    您好 Na na 78、

    RT 的理念是使该电路的输入看起来像一个精确的50R 负载。 如果要将电缆连接到输入端、则需要执行此操作。 在高频电路中、通常通过50R 技术来降低布线。 这意味着驱动器和电缆的阻抗也必须为50R。

    Kai
  • 请注意,本文内容源自机器翻译,可能存在语法或其它翻译错误,仅供参考。如需获取准确内容,请参阅链接中的英语原文或自行翻译。
    您好!

    要回答您的问题:
    1.对于单端输入和单电源电路,我建议使用图58中的电路。 在图58中、RT 被吸收到 RM 中、其中 RM = RT||RS。 您可能还需要查看图56、该图定义了每个电阻器的值。

    在单端到差分配置下驱动 LMH6553时、通常需要将源阻抗(在本例中为 Rs = 50欧姆)与器件的有源输入阻抗匹配、以最大限度地减少高频下的任何功率反射。 RT 主要用于提供此匹配的有源输入阻抗。 因此、我认为需要在客户的系统中实施 Rt。

    2.是的、可能会出现需要与表1和表2中指定的值 Rt 不同的情况。 Rt 的值主要由三个条件决定:1)器件增益、2)射频或反馈电阻值、3)源阻抗(Rs)。 如果您可以向我们提供这三个条件、那么我们应该能够使用 LMH6553提供适当的电路。

    3.您是指 LMH6553输入的共模范围还是控制输出 CM 电压的 VCM 引脚? 在单个+5V 电源上、LMH6554输入 IN+/-处的输入 CM 电压通常可以为2.5V+/-1.2V 或+3.7V/1.3V。 同样、控制输出 CM 电压的 VCM 引脚电压通常可以在2.5V+/-0.81V 或+3.31V/+1.69V 之间。

    此致、
    Rohit
  • 请注意,本文内容源自机器翻译,可能存在语法或其它翻译错误,仅供参考。如需获取准确内容,请参阅链接中的英语原文或自行翻译。
    您好 Kai

    感谢你的答复。
    我们将考虑50欧姆端接。

    贝斯特雷加兹
  • 请注意,本文内容源自机器翻译,可能存在语法或其它翻译错误,仅供参考。如需获取准确内容,请参阅链接中的英语原文或自行翻译。

    您好、Rohit

    感谢你的答复。

    我理解1、3。

    关于问题2、我添加了有关客户现在配置的电路的信息。

    如该图所示、它通过5V 单电源提供单端输入至单端输出配置。

    增益 (单端):7.96

    反馈电阻器:RF = 430ohm

    源阻抗:Rs = 50 Ω

    VCLAMP=3.5V

    VCM=2.5V

    您能否检查此配置并建议进行修改(如果有)?

    贝斯特雷加兹

  • 请注意,本文内容源自机器翻译,可能存在语法或其它翻译错误,仅供参考。如需获取准确内容,请参阅链接中的英语原文或自行翻译。
    您好 Na na、

    您的上一个方案中有一些错误。 请再次查看您的第一个方案。 LMH6553的-输入实际上位于信号接地。 因此、上部59R 电阻器和上部255R 电阻器是并联的、从而形成大约50R 的输入阻抗。

    为了使 LMH6553的接线保持对称、围绕 LMH6553的+输入的反馈环路模拟-输入端看到的阻抗。 因此、与100N 电容器串联的49.9R 电阻模仿驱动器的隐藏源阻抗、该阻抗与上59R 电阻并联。

    或者换句话说、LMH6553的+输入和-输入必须具有与信号接地相同的阻抗。 在第一个原理图中、这是完整的。 在您的上一个原理图中、该图未被填满。

    Kai
  • 请注意,本文内容源自机器翻译,可能存在语法或其它翻译错误,仅供参考。如需获取准确内容,请参阅链接中的英语原文或自行翻译。

    您好 Kai

    感谢你的答复。

    我根据图56修改了以下电路。

    我相信这将提供 AV=16 (单端输出为8V/V)、并且它将匹配50欧姆系统。

    请您复查一下吗?

    贝斯特雷加兹

  • 请注意,本文内容源自机器翻译,可能存在语法或其它翻译错误,仅供参考。如需获取准确内容,请参阅链接中的英语原文或自行翻译。
    您好 Na na、

    我不认为在50R 系统中使用此芯片可以实现如此高的增益、因为当选择 Rg=50R 并且忽略 Rt 时、射频必须远高于最大推荐值(325R)。

    让我们看看 Rohit 的含义...

    Kai
  • 请注意,本文内容源自机器翻译,可能存在语法或其它翻译错误,仅供参考。如需获取准确内容,请参阅链接中的英语原文或自行翻译。

    您好!

    我认为您布置的电路应使用终端电阻 Rt = 135欧姆、RF = 700欧姆、提供 50欧姆的输入阻抗匹配。

    但是、我想指出的一点是、由于输入阻抗匹配、您将在输入端损失0.5V/V 的电压。 因此 、从输入到单端输出的总单端增益将为4V/V 如果输入频率不是很高并且输入接口迹线不是很长、那么您应该能够将 Rs 减少到10或20欧姆、然后改变 Rm = Rs||Rt。  这种变化将 实现从输入到单端输出的更高增益、并使两条路径保持对称。 例如、当 Rs = 20欧姆时、RM 需要为17.5欧姆。

    此外、如果输入和输出是单端的、那么是否有理由选择 LMH6553等全差分放大器? 我认为可以在这里改用运算放大器、这将是一种更清洁的解决方案。 在这里考虑该器件的主要原因是 LMH6553钳位特性吗?

    此致、

    Rohit

  • 请注意,本文内容源自机器翻译,可能存在语法或其它翻译错误,仅供参考。如需获取准确内容,请参阅链接中的英语原文或自行翻译。

    您好、Rohit

    感谢你的答复。

    我们可以考虑更改 Rs。

    >这是因为 LMH6553的钳位特性才考虑该器件吗?
    是的。 它旨在使用钳位功能来控制输出摆幅电平、即使输入很大也是如此。

    因此、如果假设输入脉冲为1Vpp 和50MHz、我们预计在 VCM=2.5V 和 VCLAMP = 3.5V 的情况下、单端输出可限制为1Vpp。


    贝斯特雷加兹

  • 请注意,本文内容源自机器翻译,可能存在语法或其它翻译错误,仅供参考。如需获取准确内容,请参阅链接中的英语原文或自行翻译。

    你(们)好

    请告诉我您对以下情况的看法。

    基于以下电路、我们看到输出在下降沿相对于输入脉冲变化缓慢。

    Input (输入):上图,Output (输出):下图

    我不明白为什么它只有在下降沿才有缓慢的变化。   

    如您所述、它是否会导致输入端接? 或任何其他原因?

    您认为什么原因?  请告诉我们任何可想象的事情。

    贝斯特雷加兹

  • 请注意,本文内容源自机器翻译,可能存在语法或其它翻译错误,仅供参考。如需获取准确内容,请参阅链接中的英语原文或自行翻译。
    您好 Na na、

    3月26日起、您的原始故障电路是否对其进行了测量?

    Kai
  • 请注意,本文内容源自机器翻译,可能存在语法或其它翻译错误,仅供参考。如需获取准确内容,请参阅链接中的英语原文或自行翻译。
    你(们)好

    它是使用与图1或图58不一致的电路进行测量的。 (这是我所附的最后一幅图。)
    电路尚未进行修改以满足建议。

    贝斯特雷加兹
  • 请注意,本文内容源自机器翻译,可能存在语法或其它翻译错误,仅供参考。如需获取准确内容,请参阅链接中的英语原文或自行翻译。

    您好 Na na、

    TINA-TI 仿真显示、输入端的电容可能会导致该行为:

    电缆电容可以实现这一点。 这显示了正确的电缆终端在高频应用中的重要性。

    Kai

  • 请注意,本文内容源自机器翻译,可能存在语法或其它翻译错误,仅供参考。如需获取准确内容,请参阅链接中的英语原文或自行翻译。

    您好!

    我建议您按照我之前的帖子中提供的那样修改输入端接的电路。 如 Kai 所述、由于电缆引起的输入反射、在高频下没有适当的输入端接可能会导致较长的趋稳时间。

    此致、

    Rohit

  • 请注意,本文内容源自机器翻译,可能存在语法或其它翻译错误,仅供参考。如需获取准确内容,请参阅链接中的英语原文或自行翻译。

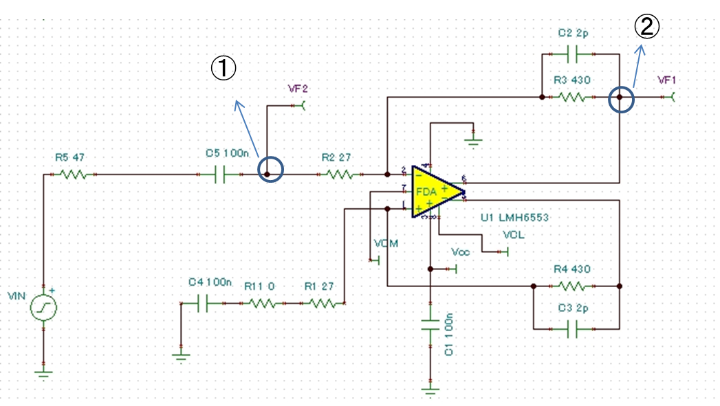
    你(们)好

    感谢您的合作。

    我必须为提供错误信息而道歉。

    让我使用以下电路来指示测量点。

    测得的波形是在①和②点获得的。

    在点①测量的波形:

    在点②测量的波形:

    点1处的波形看起来不那么暗。

    LMH6553的输入是来自 I/V 放大器输出的脉冲。

    而电缆不用于交流耦合输入。 (在单板上连接10mm)

    贝斯特雷加兹

  • 请注意,本文内容源自机器翻译,可能存在语法或其它翻译错误,仅供参考。如需获取准确内容,请参阅链接中的英语原文或自行翻译。
    您好 Na na、

    您是否在示波器同时连接到测量点1的情况下看到测量点2的长时间趋稳? 或者换句话说、两个示波器探头是否同时连接到电路?

    Kai
  • 请注意,本文内容源自机器翻译,可能存在语法或其它翻译错误,仅供参考。如需获取准确内容,请参阅链接中的英语原文或自行翻译。
    您好 Kai

    它不是同时测量的,而是单独获得的。

    贝斯特雷加兹
  • 请注意,本文内容源自机器翻译,可能存在语法或其它翻译错误,仅供参考。如需获取准确内容,请参阅链接中的英语原文或自行翻译。

    你(们)好

    让我考虑推荐的反馈电阻器。

    我将 RF 从430ohm 更改为275ohm、增益大约为 AV=16 (在单端输出中为 AV=8)。  

    请参考以下仿真结果。

    1. rf=430、rg=27  

    2. rf=275、rg=15

    更小的射频是、似乎可以减轻输出中的溃疡。

    此外、在数据表第19页、我可以看到封装建议的反馈寄存器为275或325。

    问题1.

    如果选择较大的射频、是否有可能使输出变暗?

    问题2.

    您能否提供建议的 RF 和 Rg 来将增益设置为16?

    问题3.

    LMH6553是否存在最大增益?

    贝斯特雷加兹

  • 请注意,本文内容源自机器翻译,可能存在语法或其它翻译错误,仅供参考。如需获取准确内容,请参阅链接中的英语原文或自行翻译。
    您好 Na na、

    是的、电流反馈运算放大器只能在反馈电阻处于有限范围内时正常工作。 因此、将射频增加到高于建议值会导致性能不正确、例如稳定时间增加。

    Kai
  • 请注意,本文内容源自机器翻译,可能存在语法或其它翻译错误,仅供参考。如需获取准确内容,请参阅链接中的英语原文或自行翻译。
    您好 Kai

    很抱歉我的答复很晚。

    您认为增益设置的限制是什么?

    我想知道设置16V/V 增益是否可行。

    贝斯特雷加兹
  • 请注意,本文内容源自机器翻译,可能存在语法或其它翻译错误,仅供参考。如需获取准确内容,请参阅链接中的英语原文或自行翻译。
    您好 Na na、

    数据表中的增益限制为12dB (表1)主要与将50R 电缆连接到输入时所需的端接相关。 因此、如果没有50R 电缆连接到输入、您可以尝试增加增益、如图62所示。

    但请记住、当增益大幅增加时、LMH6553将达到其极限。 我认为最好使用两个级联运算放大器并将增益拆分为两个增益级。

    Kai
  • 请注意,本文内容源自机器翻译,可能存在语法或其它翻译错误,仅供参考。如需获取准确内容,请参阅链接中的英语原文或自行翻译。
    尊敬的 Na:

    当测量点1的输入已经为1Vpp 时、LMH6553是否有理由具有16V/V 的如此高的增益? 如果输入在测量点1处为1Vpp、则实际输出将为16Vpp、这明显是高钳位过驱(~ 1600%)。 数据表中的钳位过驱规格仅适用于100%过驱。

    我当然认为、输入下降沿期间的输出长稳定时间(测量点2)是显著高钳位过驱恢复的时间。 是否可以使用较低的增益设置(例如2V/V)复制设置、并查看输出长时间稳定问题是否得到解决?

    此致、
    Rohit