This thread has been locked.

If you have a related question, please click the "Ask a related question" button in the top right corner. The newly created question will be automatically linked to this question.

[参考译文] OPA376:如何过滤减法电路#39;s 输出尖峰

Guru**** 2508975 points
Other Parts Discussed in Thread: OPA376

请注意,本文内容源自机器翻译,可能存在语法或其它翻译错误,仅供参考。如需获取准确内容,请参阅链接中的英语原文或自行翻译。

https://e2e.ti.com/support/amplifiers-group/amplifiers/f/amplifiers-forum/692905/opa376-how-to-filter-the-subtracting-circuit-s-output-spike

器件型号:OPA376

您好、溴

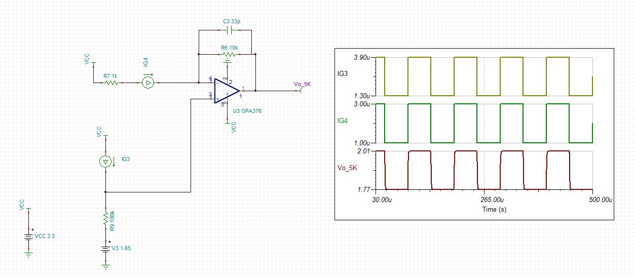
我的客户正在使用 OPA376设计双通道光电放大器电路。 在仿真和测试期间、我们可以在光变化期间测试输出尖峰。 我们是否有任何方法来滤除尖峰或更好的电路来减去? 该尖峰仅在 IG3发生、而 IG4都具有值。 不同的压摆率会导致尖峰。 谢谢。

此外、电流源对 KDS1001进行仿真、KDS1001是双通道光电二极管。 谢谢。

e2e.ti.com/.../opoto-amplifier-2.TSC

  • 请注意,本文内容源自机器翻译,可能存在语法或其它翻译错误,仅供参考。如需获取准确内容,请参阅链接中的英语原文或自行翻译。

    Martin、

    导致输出尖峰的原因是 R6||C3滤波器的长时间常数。  将电阻器 R6和 R7的值降低10倍可完全避免这种情况-请参阅下文。

     e2e.ti.com/.../opoto-amplifier-2_5F00_edited.TSC

  • 请注意,本文内容源自机器翻译,可能存在语法或其它翻译错误,仅供参考。如需获取准确内容,请参阅链接中的英语原文或自行翻译。

    尊敬的 Marek:

    感谢您的建议。 但不能接受,因为我们需要 K*(IA-IB) ,但不需要 K1*IA-K2* IB。

    您是否对 K*(IA-IB)有更好的电路建议? 当前频率为10kHz。 谢谢。  

  • 请注意,本文内容源自机器翻译,可能存在语法或其它翻译错误,仅供参考。如需获取准确内容,请参阅链接中的英语原文或自行翻译。
    尊敬的 Martin:

    我不清楚您想要做什么。 我也找不到有关 KDS1001的任何数据表。 因此、根据给定的有限信息、我想您应该将两个 fotodiode 都用于自己的 TIA、然后通过差分放大器进行消减。

    Kai
  • 请注意,本文内容源自机器翻译,可能存在语法或其它翻译错误,仅供参考。如需获取准确内容,请参阅链接中的英语原文或自行翻译。

    尊敬的 Marek:

    也非常感谢您的建议。

    详细部件号是 KDS1001AF2、您可以在网上找到它。 Whae2e.ti.com/.../KDS1001AF2.pdft、我想要放大器 A1电流、低于 A2电流。

    我已经阅读了一些有关光电二极管应用的应用手册、但所有这些应用都是单通道应用。 谢谢。

    再次感谢您的帮助。 谢谢。

  • 请注意,本文内容源自机器翻译,可能存在语法或其它翻译错误,仅供参考。如需获取准确内容,请参阅链接中的英语原文或自行翻译。

    尊敬的 Martin:

    我想您将需要这样的东西:

    来自此链接:

    当然、您需要根据您的应用调整反馈电阻器。

    Kai

  • 请注意,本文内容源自机器翻译,可能存在语法或其它翻译错误,仅供参考。如需获取准确内容,请参阅链接中的英语原文或自行翻译。

    尊敬的 Kai:

    非常感谢您提供的资料。 我更改了仿真、看起来是正常的。 图片中的电路需要稍微更改、这是因为在 KDS1001AF2中、二极管的两个阴极短接在一起。

    e2e.ti.com/.../0447.opoto-amplifier-2.TSC

    您知道我的第一个 sch 中出现尖峰的根本原因吗? 我对这个很好奇。 谢谢。

    非常感谢。

  • 请注意,本文内容源自机器翻译,可能存在语法或其它翻译错误,仅供参考。如需获取准确内容,请参阅链接中的英语原文或自行翻译。

    尊敬的 Martin:

    为了实现精确测量、您需要在短路配置下操作 foto 二极管。 这意味着阴极和阳极位于相同的电位上。 那么、我想问问自己、为什么您通过10k 电阻器将阴极连接到 Vcc? 阴极也不应该处于1.65V?

    Kai

  • 请注意,本文内容源自机器翻译,可能存在语法或其它翻译错误,仅供参考。如需获取准确内容,请参阅链接中的英语原文或自行翻译。

    尊敬的 Kai:

    在第一个设计中、我们还将二极管的阴极和阳极连接到 V+和 V-。 但发生了一些错误。

    您可以看到 KDS1001AF2的数据表。 两个阴极在 IC 内部短接。 我们还没有发现任何内置两个二极管的 IC 是分离的。 如果您知道一些更好的光电二极管、欢迎您提出任何建议。

    此外、在某些应用中、我们还发现了一些与我们所做的类似的电路。 但没有有关该电路的详细反馈说明。

    现在、如果电路在强日光下工作、仿真也会出现问题。 第一个放大器将饱和。 可能需要添加带有光电二极管的小电容串联。

    非常感谢你的帮助。  

  • 请注意,本文内容源自机器翻译,可能存在语法或其它翻译错误,仅供参考。如需获取准确内容,请参阅链接中的英语原文或自行翻译。

    尊敬的 Martin:

    您可以这样做:

    处理强日光的最佳方法是屏蔽。 此外、最大限度地减小反馈电阻。

    Kai

  • 请注意,本文内容源自机器翻译,可能存在语法或其它翻译错误,仅供参考。如需获取准确内容,请参阅链接中的英语原文或自行翻译。
    Martin

    我们尚未收到您的回复、因此我们假设您的问题已得到解决。 如果不是、请在下面发布另一个回复、或者如果这个线程超时、创建一个新线程。

    谢谢
    Dennis