This thread has been locked.

If you have a related question, please click the "Ask a related question" button in the top right corner. The newly created question will be automatically linked to this question.

[参考译文] TLV4376:运算放大器稳定性以及更高的输出阻抗和容性负载

Guru**** 2693345 points

Other Parts Discussed in Thread: TLV4376, TLV376

请注意,本文内容源自机器翻译,可能存在语法或其它翻译错误,仅供参考。如需获取准确内容,请参阅链接中的英语原文或自行翻译。

https://e2e.ti.com/support/amplifiers-group/amplifiers/f/amplifiers-forum/682278/tlv4376-op-amp-stability-with-increased-output-impedance-and-capacitive-load

器件型号:TLV4376
主题中讨论的其他器件: TLV376

在上面附加的原理图中、VCM=2.5。 为了获得更低的输入失调电压、根据器件数据表的第7.3.4节、V+应该大于3.5V。 但是、这里的问题是、输出直接连接到在3.3VDD 和3.3VDDA 下运行的微控制器的 ADC 输入引脚。 因此、我们添加了220R 和齐纳二极管来限制输出电压。 在220R 后获取反馈以补偿二极管泄漏电流误差。

1) 1)在运算放大器输出饱和的情况下、TLV4376运算放大器的150 Ω 输出阻抗是否足以限制电流?

2) 2)这里是否由于齐纳二极管的输出阻抗和电容增加而存在任何稳定性问题?

  • 请注意,本文内容源自机器翻译,可能存在语法或其它翻译错误,仅供参考。如需获取准确内容,请参阅链接中的英语原文或自行翻译。

    您好、Chehthan、

    1) 1)您在表中看到的150 Ω 输出阻抗仅在器件开始超出带宽时在较高频率下有效。 该参数实际上是放大器的开环输出阻抗、它在频率范围内变化很大、如下面的图21所示。

    它不会以您所寻找的方式限制电流。 在饱和条件下使用220欧姆电阻器、您可以预期大约(5V-3.3V)/220 = 7.7mA 的电流会流经齐纳二极管。  

    2) 2)从稳定性的角度来看、由于 TLV4376输出阻抗的无功特性、使用220 Ω 电阻器提高输出阻抗可能更好。 这是因为、如果输出上总电容的阻抗与 TLV4376在其电感行为区域的输出阻抗相交、则会产生 LC 谐振。 添加此电阻器将使输出阻抗在器件的大多数可用带宽内看起来主要是阻性的、如下面的仿真图所示:

    3) 3)原理图中还有另一个问题区域。 您在器件周围使用的大电阻更有可能导致稳定性问题、因为它们将与 TLV376相对较大的输入电容相互作用、并迫使您的输出随频率增加、这将降低相位裕度。 这可以通过添加与反馈电阻器并联的电容器来解决。 任何大于~6pF 的值都应该能够实现。  

    4) 4)一般而言、如果在放大器的输出端放置 RC、则转换器的分辨率会更高。 但是、您必须小心确保这不会使放大器不稳定。 您可能希望在 PCB 上为这些组件添加封装、以防万一、并在没有它们的情况下评估您是否对性能满意。 这些组件的最佳值将取决于转换器的特性。   

  • 请注意,本文内容源自机器翻译,可能存在语法或其它翻译错误,仅供参考。如需获取准确内容,请参阅链接中的英语原文或自行翻译。

    您好、Chehthan、

    ZAK 完全正确:您应该在运算放大器的输出与运算放大器的输入之间添加一个小电容。 这将恢复 OPAMP 的侵蚀相位裕度:

    Kai

  • 请注意,本文内容源自机器翻译,可能存在语法或其它翻译错误,仅供参考。如需获取准确内容,请参阅链接中的英语原文或自行翻译。

    Zak Kaye、您好!

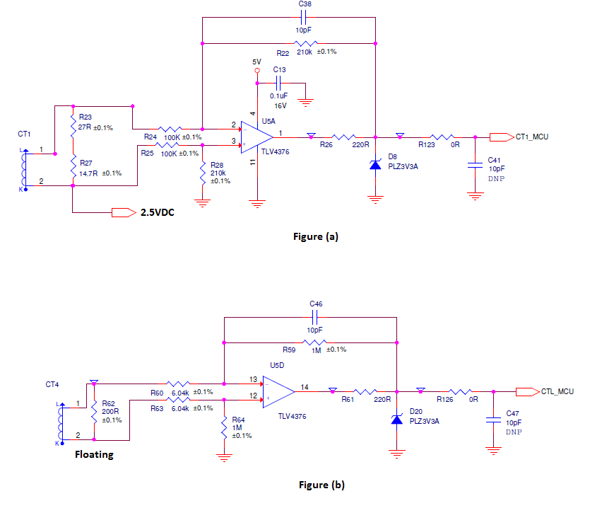
    感谢您的宝贵意见。 我在运算放大器输出端添加了10pF 反馈电容器和 RC 滤波器选项、如下面的图(a)所示。

    由于运算放大器周围的较大电阻是一个值得关注的领域、因此我还有一个问题。 在同一应用中、我们需要测量15mV 的信号、并计划使用 TLV4376、如下面的图(b)所示。

    1) 1)考虑到运算放大器输入为虚拟短路、CT 输出将看到(6.04K+6.04K)与200 Ω 负载电阻并联。 此假设是否正确? 我能不能在不引入任何额外测量误差的情况下将6.04K 电阻降低为小于1K 欧姆。 因此所需的反馈电阻也会降低。   

    2) 2)高增益放大是否存在任何其他关注领域? 图(b)所需的任何修改。

    输入信号频率为60Hz AC。

    谢谢、此致、

    Chedthan K S

  • 请注意,本文内容源自机器翻译,可能存在语法或其它翻译错误,仅供参考。如需获取准确内容,请参阅链接中的英语原文或自行翻译。
    您好 Kai、

    感谢您提供仿真结果。 我假设220R 后的10pF 反馈电容器也将提供相同的结果。

    谢谢、此致、
    Chedthan K S
  • 请注意,本文内容源自机器翻译,可能存在语法或其它翻译错误,仅供参考。如需获取准确内容,请参阅链接中的英语原文或自行翻译。
    您好、Chehthan、

    是的、就足够了。 如果将10p 电容器直接连接到 OPAMP 的输出、稳定效果会更强一些。

    Kai
  • 请注意,本文内容源自机器翻译,可能存在语法或其它翻译错误,仅供参考。如需获取准确内容,请参阅链接中的英语原文或自行翻译。
    您好、Chehthan、

    运算放大器输出端的10pF 电容器无法解决稳定性问题、如反馈电阻器上的10pF 电容器所做的那样。 根据电容器的大小、它实际上会使问题变得更糟! 使用反馈电阻器上的电容、您将使反馈电阻器在频率范围内短路、这意味着运算放大器的输出可能会随频率而降低。 在输出端使用电容器时、您将使运算放大器输出短路、这意味着它必须更难驱动以保持反馈、这表现为 AOL 下降。

    假设输入阻抗正确、差分输入阻抗将看起来与负载电阻器并联12千欧。 如果您不能容忍负载电阻值的较大偏差、那么我不建议减小电阻值。 添加电容器将解决您的问题。 为了在不同频率下保持 CMRR、最好在同相输入端的电阻器 R64上添加一个值相等的电容器。

    对于高增益问题、您必须记住、失调电压和噪声将会出现相同的增益、这可能会引入显著的误差。 高增益也使得在转换器中实现良好的趋稳性能变得更加困难。 如果您只需要传递60Hz 信号、我建议增大反馈电容器的值以丢弃尽可能多的带宽、因为这将降低噪声误差并显著改善负载瞬态响应。
  • 请注意,本文内容源自机器翻译,可能存在语法或其它翻译错误,仅供参考。如需获取准确内容,请参阅链接中的英语原文或自行翻译。

    您好、Chehthan、

    刚刚从 Zak 的最后评论中注意到、我的最后一篇帖子可能会被误解。 当然、我并不是说要从电路的输出接地、而是从运算放大器的输出连接到运算放大器的输入、正如我在仿真中所展示的那样。 就像这里:

    Kai

  • 请注意,本文内容源自机器翻译,可能存在语法或其它翻译错误,仅供参考。如需获取准确内容,请参阅链接中的英语原文或自行翻译。
    Zak Kaye、您好!

    感谢您的宝贵意见。 我将继续进行原型设计。

    如果需要、我在放大器的输出端添加了一个电阻器和电容器选项以用于滤波。 根据您的第一次答复、SL.No. 4如下所示。

    4) 4)一般而言、如果在放大器的输出端放置 RC、则转换器的分辨率会更高。 但是、您必须小心确保这不会使放大器不稳定。 您可能希望在 PCB 上为这些组件添加封装、以防万一、并在没有它们的情况下评估您是否对性能满意。 这些组件的最佳值将取决于转换器的特性。