大家好、
基于客户的某些应用。 如何增大低电压运算放大器的输出摆幅。
您有什么建议电路吗? 谢谢。
输入信号使用 DAC 提供0~5V 电压
输出需要达到0~100V

This thread has been locked.
If you have a related question, please click the "Ask a related question" button in the top right corner. The newly created question will be automatically linked to this question.
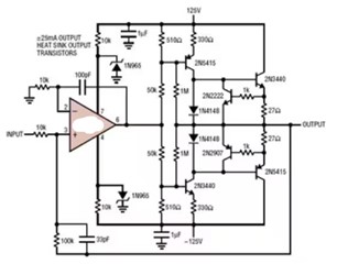
你好、Jimmy、
它增加了必须承受高电压的组件。 功耗较低。 它需要双电源。
VCM 必须处于电源轨范围内、运算放大器应具有抗相位反转功能。 可能具有挑战性。
如果故障、许多元件可能会损坏。 建议使用保险丝。
应首先解决 VCM、您计划如何将0至5V 变为有效的 VCM?
在低精度条件下、这相当简单、而在高精度条件下、这会困难得多。
您需要准确吗? 输出电流多少;高电压线性放大器产生大量热量。
Jimmy:
齐纳二极管为15V、因此运算放大器的额定电压应为36V 或更高。 放大器电路增益是-10 =-100k/10k;这对您来说太低了。
您需要-50增益使5V 输入摆幅实现250V 输出摆幅(尽管电路不能直达+/-125V)
将输入电阻器更改为2k (原为10k)
由于输入不是+/-2.5V、因此还需要失调电压
可以将偏移量添加到 IN-引脚上;用第二个电路将10k 替换为接地。
这在大约10k 欧姆时提供5V / 2 * 50/51;因此两种更改都使最终电路 VOUT =(2.5V - VIN)* 50
