Other Parts Discussed in Thread: OPA855, OPA855DSGEVM
主题中讨论的其他器件:OPA855、
尊敬的团队:
当我们尝试开发自己的 EVM 来评估 ToF 激光雷达应用中 OPA855的性能时、我们发现、位于 R11的电容器是 IN+引脚上的输入电容器、很容易影响失调电压的测量结果。
例如、当电容器为0pF 时、偏移电压约为0.2mV。 将电容器添加到2pF 时、偏移电压约为4mV。
但当我们使用 TI 开发的 OPA855DSGEVM 时、偏移电压的测量结果基本上不受 IN+引脚输入电容中的电容影响。
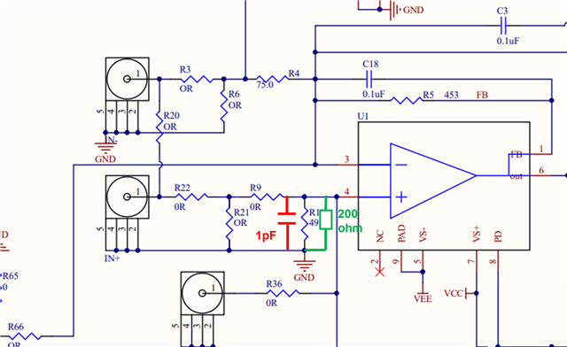
- 您能就原理图和下面显示的 PCB 布局给我们一些建议吗?我只是在下图中列出了 PCB 层的一部分(顶部、底部、VCC-VEE、GND)、如果您需要更多信息、请告诉我。顺便说一下、我们的 PCB 是一个4层 PCB。
- 我们推测该问题与 PCB 布局有关、因为原理图可以与我们以前使用的另一个放大器完美配合、并且可以正确测量失调电压。
- 您在 OPA855DSGEVM 中使用了哪种材料? FR4、bt 或其他什么呢?
- OPA855DSGEVM 中的介质层和铜厚度有多大?





我期待您的建议和信息、这对我们评估 OPA855非常重要。 非常感谢。
此致
卫斯理


