请注意,本文内容源自机器翻译,可能存在语法或其它翻译错误,仅供参考。如需获取准确内容,请参阅链接中的英语原文或自行翻译。
器件型号:INA237 工具与软件:
尊敬的 TI 团队:
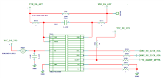
我们将在我们的项目中使用 INA237AIDGSR 电流/电压传感器。
我们在进行电流传感器校准。 随着温度的变化、我们可能会在 SW 中看到不同的电流读数。
我附上此表供您参考。
请帮助在 SW 读数中找到原因并改进此问题的措施

This thread has been locked.
If you have a related question, please click the "Ask a related question" button in the top right corner. The newly created question will be automatically linked to this question.
工具与软件:
尊敬的 TI 团队:
我们将在我们的项目中使用 INA237AIDGSR 电流/电压传感器。
我们在进行电流传感器校准。 随着温度的变化、我们可能会在 SW 中看到不同的电流读数。
我附上此表供您参考。
请帮助在 SW 读数中找到原因并改进此问题的措施
