Other Parts Discussed in Thread: TL103WB, TL103WA
Thread 中讨论的其他器件:TL103WA、
工具与软件:
尊敬的 E2E:
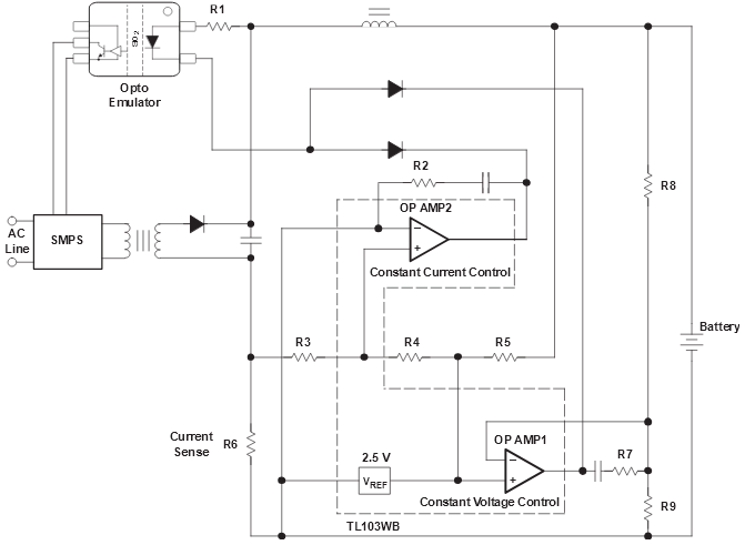
1、我对R52电阻的想法是要做一个延迟的动作,所以我要放大电阻。
2.当 R52电阻值为180K 时,两端电压之间会有2mV 的电压差,导致故障。 如果电阻值更改为10K、则不会存在电压差。 问题是什么?
3.如果这个问题不能解决,我能做什么来延迟这个功能?

This thread has been locked.
If you have a related question, please click the "Ask a related question" button in the top right corner. The newly created question will be automatically linked to this question.