主题中讨论的其他器件: AMC3330
工具与软件:
尊敬的 TI 团队:
客户询问使用 AMC3330-Q1进行隔离电压检测。

客户理解的功能摘要。
它接收一个主5V 电源以创建辅助直流/直流电源、并将其用作辅助电源。
读取次级电阻器的差分电压、并通过外部 OPAMP 将其转发到初级侧和 ADC 输出电池电源。
或者请给我提供正确的指南。
客户希望将其用于18~28V 电压检测。
是否有适合这一概念的应用电路?
请提供电路图、以在最终 MCU 中读取 ADC。
This thread has been locked.
If you have a related question, please click the "Ask a related question" button in the top right corner. The newly created question will be automatically linked to this question.
工具与软件:
尊敬的 TI 团队:
客户询问使用 AMC3330-Q1进行隔离电压检测。

客户理解的功能摘要。
它接收一个主5V 电源以创建辅助直流/直流电源、并将其用作辅助电源。
读取次级电阻器的差分电压、并通过外部 OPAMP 将其转发到初级侧和 ADC 输出电池电源。
或者请给我提供正确的指南。
客户希望将其用于18~28V 电压检测。
是否有适合这一概念的应用电路?
请提供电路图、以在最终 MCU 中读取 ADC。
赵贵强
似乎客户对产品有很好的了解。 AMC3330-Q1可用于准确检测18-28V。 本产品包含一个集成的直流/直流转换器、因此只有低侧/初级侧需要电源。
客户似乎有兴趣使用运算放大器将差分输出转换为单端输出、并将其馈送到 MCU、他们正在寻找演示此情况的示例电路。 是这样吗? 如果是、数据表提供了很好的示例供您入门使用:


应用是什么? TI.com 具有许多可能也是有用资源的参考设计。
如果还有其他问题、请告诉我。
此致、
EVA
尊敬的 Eva:
客户了解到该数据表适用于交流电压检测。
它将用于直流电压检测。
能否使用两个电阻器连接 GND 而无需失调电压?
次级 Vsense 输入的最大值是否为2V?
换句话说,我应该设计 Vbat : 28V/R1 : 150K/R2:11K?
最大电压:28*11/(150+11)=1.91V
最小电压:18*11/(150+11)=1.23V

我是否应该使用1:2放大放大器实现输出?
尊敬的 Eva:
大家好、我是 Arrow Electronics Korea 的 Chase。 我将不支持 SR Cho、而是支持此次调查。
我与客户进行了长时间的讨论、这里是我的客户提出的其他问题。 您能检查一下每个问题吗?
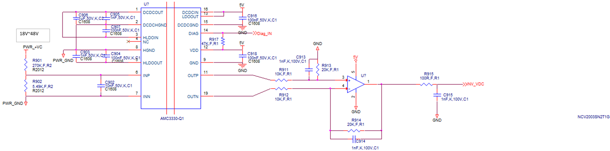
1.我的客户希望检测18V ~ 48V 直流电池电压。 在本例中、可以将 INN (7)引脚连接到 GND 并且仅使用2个电阻器吗? (R901、R902)

2.我的客户将 R901设置为270k、将 R902设置为5.49k。
在这种情况下、如果 PWR_+INP 为18V、则向 VC (6)施加0.359V;如果 PWR_+INP 为48V、则向 VC (6)施加0.957V。
您是否认为此电阻器值合适? 请告诉我电阻值应该是高还是低。
3.如果对 INP 和 INN 施加差分电压、则 INP 和 INN 的输入电压范围为2Vpp。 (+/-1V)
如果我的客户 仅将单个直流电压输入应用于 INP (6)、那么 INP (6)的输入电压范围是0V~1V? 或0V~2V?
4.如果我向 INP (6)施加0.359V 电压并向 INN (7)施加0V 电压、AMC3330-Q1的预期输出是多少? 它与输入相同吗、所以它是0.359V?
由于数据表中的6.3.3、因此差分输入的增益为2。 我想知道仅使用 INP (6)输入时的增益系数是多少。
请检查这些问题。 谢谢。
此致、
蔡斯
尊敬的 Eva:
感谢您的支持。
对于答案1和2、我觉得非常清楚。
对于 答案3和4、我想您一般都说过差动输入模式。
有一件事需要我清除:我的客户希望 对输入施加单个直流电压。 (仅对 INP 施加电压、并对 INN 施加电压至 GND。)
在这种情况下、
1.可以向 INP 施加0V 至2V 的电压吗? 还是仅从0V 到1V 至 INP 的电压范围?
2.内部增益为1? (输入0.5V ->输出0.5V)、否则增益将为2? (输入0.5V ->输出1V)
请检查此问题。 谢谢。
此致、
蔡斯
大家好、Chase:
1.如果电压仅为正、则实际电压为0-1V。 最大 Vin (Vin = INP-INN)为1V。 因此、如果 INN 连接到 GND、则最大 INP 可以为1V (1V-0V=1V)。
2.即使 INN 连接到地、增益仍然是2。 如果输入为0.5V、则差分输出将为1V。 请注意、输出将以 VCM (1.44V)为中心。
希望这一点得到澄清!
此致、
EVA
尊敬的 Eva:
感谢您的支持。 大多数问题都得到确认。
下面是我的客户提出的另一个问题;
我的客户希望添加额外的运算放大器来放大 AMC3330的输出。
-在《AMC3330评估模块用户指南》(https://www.ti.com/lit/ug/sbau330c/sbau330c.pdf)中,我可以在第3页看到模拟输出滤波器示例。
(1)如果我想添加额外的运算放大器、我是否应该将这些滤波器(R3、R5、C11)添加到运算放大器的输入端(=AMC3330的输出端)? 或运算放大器的输出?
(2)如果我应该将这些滤波器(R3、R5、C11)添加到运算放大器的输入端、我是否可以在运算放大器的输出端添加另一个 LC 滤波器? (客户已设计 LC 低通滤波器至运算放大器的输出端、如您所见- R915和 C915。)
请检查此问题。 谢谢。
此致、
蔡斯
尊敬的 Eva:
感谢您的支持。
我理解以下内容。 请再次确认我的理解是否正确。
1.如果我的客户希望从差分输出转换为单端输出、可以使用原理图(如图7-3所示)。 它几乎与我客户的原理图相同。
2.如果我的客户不使用差分输出、则无需 EVM 指南中所示的滤波器。

3.我的客户可以在附加运算放大器输出后使用任何滤波器(就像客户的原理图一样)
请检查这些问题。 谢谢。
此致、
蔡斯