我正在提出新设计、并遵循了所有设计指南。 我在某些板与某些类型的以太网交换机正确链接时遇到问题。 是否存在任何与此相关的已知问题或任何建议。 我正在使用 xfmrs.com/.../ XFPOEP5-CTGA1-4M 中的嵌入式以太网模块和磁性元件。
This thread has been locked.
If you have a related question, please click the "Ask a related question" button in the top right corner. The newly created question will be automatically linked to this question.
我正在提出新设计、并遵循了所有设计指南。 我在某些板与某些类型的以太网交换机正确链接时遇到问题。 是否存在任何与此相关的已知问题或任何建议。 我正在使用 xfmrs.com/.../ XFPOEP5-CTGA1-4M 中的嵌入式以太网模块和磁性元件。
您好!
以澄清您的一些问题。 我们构建了10个相同的电路板、并注意到10个电路板中有6个电路板存在一些建立链路的间歇性问题。 我已经使用不同的以太网交换机测试了间歇性电路板、并注意到有些电路板的工作效果比其他电路板好。 我还应该补充一点、我们现在认为所有电路板在某个地方都可以正常工作、但在某些地方、尽管我们的测试结果不好。
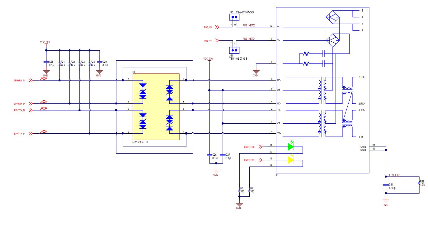
自昨天晚上以来、我已经能够更深入地跟踪这个问题。 所有发生故障的电路板在3.3V 至接地之间的电阻都较低、测量值小于200欧姆、而良好的电路板则类似7K。
此问题可追溯到 Tiva MCU 以太网接口(RX-、RX+、TX-和 TX+)上的引脚53、54、56和57。 我们在 PCB 上向上提起这些引脚、3.3V 和接地之间的电阻恢复正常。 我还用新的 Tiva 处理器替换了其中一个、电阻和电流消耗恢复正常。 似乎是它导致 RX 和 TX 线路在处理器内部短路的原因。 是否有任何 ESD 灵敏度报告或其他任何可能导致此问题的报告?
您好、CW、
请注意 Charles 的好建议、也许您 可以添加3V3 TVS 二极管来代替 TX/RX 差分对上的4x-22pF。 OnSemi 使用焊片制作1ns 无功3V3 TVS、略大于0402电容器。 我非常喜欢 这些18KV ESD 器件!
您好!
[报价用户="时钟工作"]您如何验证脉冲? [/报价]
是的、我使用 Tektronics 示波器来验证脉冲。
[报价用户="时钟工作"]您是否有任何拍摄的照片。
作为公司政策、我现在无法上传降级信号的照片。 但我将尝试找到上传照片的方法。
[报价用户="Clock Work"]我的问题是脉冲的振幅下降。
在研究 了几个文档之后、我发现 Rbais 电阻器会影响差分 Tx 线路的电压电平。 因此、它可能是导致脉冲降级的原因之一。 请验证
此致、
Digvijay
尊敬的先生,
我还在 VCC 和 GND 之间获得230欧姆的电阻。 我通过更改 Rbais 建立了链路(故障)。 但我面临另一个问题。 TX-P 和 TX-N 线路上的电压不对称。 在 TX-N 线路上、它提供1.08V 电压、这是正确的。 但在 TX-P 线路上、它提供的电压为720mV。 它们应该相同。 当我通过移除轨道上的组件并测量相对于接地的电阻来打开轨道时、TX-P 为1K、 TX-N 为42K 您能用有故障的电路板来验证这一点吗? 我计划填充第二张卡、然后测试此问题。
此致、
Digvijay