Other Parts Discussed in Thread: TAS5825M
请注意,本文内容源自机器翻译,可能存在语法或其它翻译错误,仅供参考。如需获取准确内容,请参阅链接中的英语原文或自行翻译。
器件型号: TAS5825M
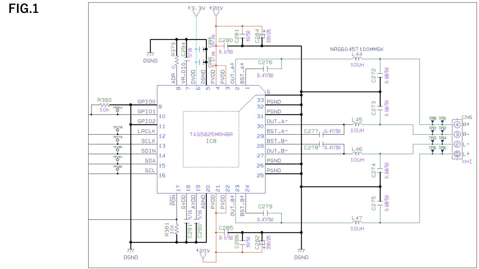
参考 EVM 电路、我将 TAS5825M 与图 1 所示的电路搭配使用。 调制方法为 BD 调制。

给该电路上电并将 IC 设置为播放模式时、即使 CN6 未连接到任何设备且电路处于空载状态、IC 也会升温至无法手动触摸的水平。 电感器 L44–47 也具有相同的行为。
此时、当我测量 CN6 上每个引脚相对于 DGND 的波形时、如图 2 所示。

- 这种行为是否正常?
- 原因可能是什么/这种现象的机制是什么?
- 是否可以通过更换元件来减少 IC 和电感器产生的热量?
- 是否可以通过更改 IC 寄存器设置来减少热量?
