This thread has been locked.

If you have a related question, please click the "Ask a related question" button in the top right corner. The newly created question will be automatically linked to this question.

[参考译文] TLV320AIC3104-Q1:ADC不工作,寄存器编程序列

Guru**** 2374150 points
Other Parts Discussed in Thread: TLV320AIC3104
请注意,本文内容源自机器翻译,可能存在语法或其它翻译错误,仅供参考。如需获取准确内容,请参阅链接中的英语原文或自行翻译。

https://e2e.ti.com/support/audio-group/audio/f/audio-forum/635783/tlv320aic3104-q1-adc-not-working-register-programming-sequence

部件号:TLV320AIC3104-Q1
主题:TLV320AIC3104中讨论的其它部件

您好,TI:

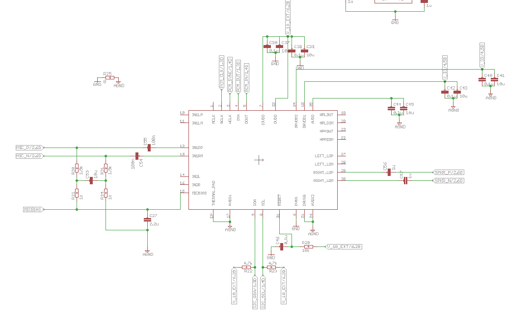
请在下面找到Quectel推荐的音频编解码器示意图。 我们正在将eCall编解码器与Quectel EC21调制解调器配合使用。  

输出似乎工作正常。 但是麦克风有问题。  

MICP和micN直接连接到驻极体麦克风。  

寄存器编程顺序如下所示。 一开始我尝试只使用正确的ADC,但由于它不工作,我使用了两个ADC。  

请检查注册配置并告诉我我缺少什么?  

麦克风似乎工作正常,因为当检测到声音时,我注意到MICP上的模拟信号发生变化。  

0x18,0x01,1,0x80{SW REST}
0x18,0x66,1,0x82{clk}
0x18,0x65,1,0x01{clk}
0x18,0x19,1,0x80{mic bias to 2.5V register}
0x18,0x15,1,0x80{write to register 21 value 1000 0000。增益设置为0dB,差
动寄存器,0x18,1,0,0,0,0,0,0,0,0,0,0,0,0,0,0,0,0,0,0,0,0,0,0,0,0,0,0,0,0
19通电左ADC}
0x18,0x0F,1,0x0F{Unmute Left PGA,Set Gain to 3dB register 15}
0x18,0x10,1,0x0F{Unmute Right PGA,Set Gain to ERO前后3dB register 16}
0x18,0x07,1 0x1E{000 00 11 11 0 Codec数据路径设置寄存器, 右DAC和左DAC播放左右DAC的单声道混合DAC}
0x18,0x29,1,0x50{REGISTER 41左右DAC路由到L3和R3}
0x18,0x25,1,0xC0{REGISTER 37,加电右DAC}
0x18,0x2B,1,0x00{REGISTER 43,Unmute}
0x18,0x2C,1,0x00{REGISTER 44, 取消静音}
0x18,0x5D,1,0x09{注册93右LOP/M输出电平控制寄存器取消静音和开机}

  • 请注意,本文内容源自机器翻译,可能存在语法或其它翻译错误,仅供参考。如需获取准确内容,请参阅链接中的英语原文或自行翻译。

    您好,Preadeep,

    很抱歉耽误您的时间,我的同事将查看您的问题,并在明天之前作出答复。

    此致,

     -Diego Mel é ndez López ñ a
      音频应用工程师

  • 请注意,本文内容源自机器翻译,可能存在语法或其它翻译错误,仅供参考。如需获取准确内容,请参阅链接中的英语原文或自行翻译。

    您好Diego,

    感谢您的回复。 如果您的同事能够尽快与我联系,我们将不胜感激。

    对于我应该将哪种麦克风用于此电路,是否有任何限制? 欢迎提出任何建议。

    我可以看到麦克风听到声音时MIC_P线路上的变化(以毫伏为单位)。 但是,此更改不会转换为编解码器的数字输出。

    再次感谢!

  • 请注意,本文内容源自机器翻译,可能存在语法或其它翻译错误,仅供参考。如需获取准确内容,请参阅链接中的英语原文或自行翻译。
    您好,Pradeep,

    很抱歉回复延迟。 我看了一下您的注册设置,我注意到您不是在写注册0x11或0x12。 这些寄存器包含左右ADC PGA静音的控制位。 默认值为静音。

    此致,
    -Steve
  • 请注意,本文内容源自机器翻译,可能存在语法或其它翻译错误,仅供参考。如需获取准确内容,请参阅链接中的英语原文或自行翻译。
    您好Steve:

    感谢您的回复。 寄存器0x11 (寄存器17)和寄存器0x12 (寄存器18)用于MIC2L/2R输入,我没有使用。 根据硬件示意图,我只使用MIC1RP和MIC2RM输入。 我认为寄存器0x11和0x12应该没有任何效果。 如果我错了,请更正我。
  • 请注意,本文内容源自机器翻译,可能存在语法或其它翻译错误,仅供参考。如需获取准确内容,请参阅链接中的英语原文或自行翻译。

    Pradeep,

    我一定要在十六进制到十进制之间来回交叉。 您说的很对,寄存器17和18用于MIC2L/R输入。

    在我们的EVM上,我可以使用驻极体麦克风通过以下设置获得数字输出,这些设置与您的设置几乎相同,但我在SEmode中使用MIC2R/MIC2L输入。EVM连接到我的计算机,我可以在麦克风上以Audacity的方式录制音频。 您能告诉我有关测试设置的更多信息吗?

    W30 01 08
    #软件重置
    W 30 11 0F
    #类似于您的注册0x15设置。 (左- ADC控制调节器)
    W 30 12 F0
    #类似于您的寄存器0x16设置。 (右- ADC控制调节器)
    宽30 15 00
    #与您在同一个寄存器上的设置相似,仅我使用SE模式
    W 30 16 04
    #与您在同一个寄存器上的设置类似,只有我使用的是SE模式
    W 30 13 7C
    #与您在同一个寄存器上的设置相同
    W 30 0F 00
    #与您在相同寄存器上的设置相似,但我的PGA是0dB (左PGA)
    宽30 10 00
    #与您在相同寄存器上的设置相似,但我的PGA是0dB (右PGA)
    W 30 19 80
    #mic偏置

    此致,  

    -Steve Wilson

  • 请注意,本文内容源自机器翻译,可能存在语法或其它翻译错误,仅供参考。如需获取准确内容,请参阅链接中的英语原文或自行翻译。

    嗨,Steve,

    请告诉我这个十六进制十进制转换! 打开的浏览器选项卡太多,打开的文本编辑器太多,试图在这两个数字系统之间进行转换,并记下我实际尝试完成的操作! 不要忘记设置寄存器的值,再次将二进制设置为十六进制:D

    我以前设计的原型也使用了MIC2R/MIC2L输入,它们工作得很好。

    Quectel建议我们切换到MIC1RP/RM引脚,因为他们有一个可用于控制编解码器的Quectel EC21的预设,所以我不必手动设置所有寄存器。 它没有按预期工作。

    原理图如下所示。  

    考虑到麦克风的简单程度,我认为所有复选框都已勾选。 它具有偏置电压,正极和负极已连接。 这应该是最后的问题了吗?

    测试设置信息:

    PCB使用Quectel EC21 GSM/LTE调制解调器。 调制解调器使用I2C与TLV320进行通信。 调制解调器为音频编解码器提供时钟。  

    PCM_CLK转至BCLK = 2048 kHz

    PCM_SYNC转至WCLK = 8 kHz

    当我从Quectel调制解调器打电话时,我可以听到对方的声音,但对方听不到我的声音。  

    我尝试过Quectel提供的预设,但它不起作用。 所以我尝试手动设置寄存器值,仍然没有区别。  

    1.您是否有时间测试差分输入而不是2R/2L针脚? 这将非常有帮助。

    2.在功能方框图中,我看到的唯一区别是MIC2L/2R连接到单端运算放大器和差动器(如预期差动器)。 这些都让我们与众不同吗?

    3.是否有任何特定的驻极体膜盒麦克风可与TLV320AIC3104配合使用?

    4. Quectel建议在连接至GND的麦克风端使用10pF和33pF电容器,以防止GSM干扰。 我没有这些。 这足以完全破坏 从麦克风到编解码器的输入吗?

    再次感谢您的光临!

  • 请注意,本文内容源自机器翻译,可能存在语法或其它翻译错误,仅供参考。如需获取准确内容,请参阅链接中的英语原文或自行翻译。
    Pradeep,

    是的,十六进制到十进制是有点讨厌的,在这个后发布的设备中,十进制和十六进制值是在寄存器映射中给出的,这很有帮助。

    关于您的问题:

    1.这是我的意思。 但是有人咬了我最后的驻极体麦克风。 我仍然可以测试,我只需将一个电路板从另一个电路板上拔下即可。
    2.正确。 这是唯一的区别。
    3.只要麦克风可以接受器件提供的偏置电压,就不会出现问题。我们的EVM使用CUI CMA-4544PF-W,但我们的客户已将此器件与许多不同的驻极驻极电路配合使用。
    4.我们的EVM没有这些盖子,但工作正常。正如您所提到的,Quectel只是想过滤掉任何潜在的GSM干扰。 它不会摧毁麦克风。

    只是为了帮助排除故障,您是否可以使用寄存器91 (0x5B)将PGA_R路由到Rright_LOP/m? W 30 5B 80
    这将绕过ADC/DAC,并仅将右PGA通道的输出路由到输出求和阶段。 这可能会向我们显示麦克风是否工作正常。

    此致,
    -Steve Wilson
  • 请注意,本文内容源自机器翻译,可能存在语法或其它翻译错误,仅供参考。如需获取准确内容,请参阅链接中的英语原文或自行翻译。
    Pradeep,

    好消息,我能够用与您相同的差分配置连接驻极体麦克风,并以差分模式将其连接到in1R,我能够将PGA直接连接到耳机,我也可以获得数字输出。

    下面是我在EVM上使用的寄存器配置。

    W 30 01 80
    #软件重置
    W 30 07 8A
    #44.1kHz,禁用双模式,R_DAC播放R_DATA,L_DAC播放L_DATA
    宽30 10 0F
    #右ADC PGA未静音,增益= 7.5dB
    W 30 16 8C
    # Mic1RP配置为全差动模式,0dB右ADC通电
    W 30 19 80
    # mic bias = 2.5V
    宽30 25 D0
    #左右DAC通电
    W 30 26 20.
    # HPRCOM配置为独立单端输出
    W 30 29 02
    #右DAC选择R1路径,右DAC音量跟随左DAC音量控制
    宽30 2C 00
    #右DAC未静音,音量= 0dB
    W 30 2F 80
    # DAC_L1被路由到HPLOUT
    W 30 33 0D
    # HPLOUT输出电平= 0dB,HPLOUT未静音,且已通电
    W 30 40 80
    # DAC_R1被路由到HPROUT
    W 30 41 0D
    # HPROUT输出电平= 0dB,HPROUT未静音,且已通电
    W 30 3F 80
    #将PGA_R直接路由至HPROUT (通过耳机始终收听麦克风)


    此致,
    -Steve Wilson
  • 请注意,本文内容源自机器翻译,可能存在语法或其它翻译错误,仅供参考。如需获取准确内容,请参阅链接中的英语原文或自行翻译。

    您好Steve:

    再次感谢您的时间和努力。  

    但是我仍然无法使其正常工作。  

    我注意到的问题

    1. MICBIAS寄存器设置为2.5V,但我仍然只能在微偏引脚处测量1.25 V。 这不是以前的原型所发生的事情。 您是否可以查看本线程中第一个帖子中的示意图并建议问题是否与硬件有关?

    2.我将MICBIAS设置为连接到AVDD。 现在我可以测量MICBIAS引脚(3.3V)处的AVDD电压。 但是,只有当我吹入麦克风时,它才会工作。 麦克风未接收到任何其它噪音或声音。 这是否是由于PGA输出信号的"饱和和削波"造成的? 或者问题完全是其他问题吗?

  • 请注意,本文内容源自机器翻译,可能存在语法或其它翻译错误,仅供参考。如需获取准确内容,请参阅链接中的英语原文或自行翻译。
    您好,Pradeep,

    您确定麦克风未损坏吗? 如果设备通过回流炉或可能损坏的类似物,则驻极体磁体对热量非常敏感。

    此致,
    -Steve Wilson
  • 请注意,本文内容源自机器翻译,可能存在语法或其它翻译错误,仅供参考。如需获取准确内容,请参阅链接中的英语原文或自行翻译。
    Pradeep,

    另一个想法是,您的麦克风电路中的电阻器可能是错误的值吗? 或者,mic_bias输出将转到哪里? mic_bias可以在2.5V时提供4mA的电流,如果出于某种原因将其连接到其他地方,并且消耗的电流超过此值,您肯定可以降低偏置电压。

    此致,
    -Steve
  • 请注意,本文内容源自机器翻译,可能存在语法或其它翻译错误,仅供参考。如需获取准确内容,请参阅链接中的英语原文或自行翻译。

    Pradeep,

    根据您的其他论坛帖子,听起来您将要听取系统工程师的意见,因此我将关闭此线程并认为它已解决。

    此致,  

    -Steve Wilson