主题中讨论的其他部件:, TPS5.4531万
尊敬的各位:
TAS5756M音频放大器有一个奇怪的问题。 我正在使用数据表中图79中的参考设计。
当我在DAC_outa和SPK_INA+之间排除C106并播放正弦波时,来自DAC的信号如预期的那样:(不幸的是,我没有数字示波器)
但是,当我通过C106连接DAC_outa和SPK_INA+时,输出将更改为:
放大红线之间的部分时,它看起来像高频噪声(功率级的切换噪声?)。 在较高的音量下,这将转化为低频信号输出放大器中的较大"噼啪声"。 我通过2.2 UF盖将外部模拟信号连接到SPK_INA+(笔记本电脑的耳机输出)来测试功率级,这似乎工作正常,因此功率级看起来正常。 信号发生器(简单正弦波)和正常音频都出现此问题。
我尝试了硬件中的标准步骤(更多/其他去耦,电源和接地痕迹等),但似乎没有解决问题。
在软件中,我使用Raspberry PI cm3和hifiberry-dacplus。 我用TAS5756M演示板对其进行了测试,这似乎工作正常。
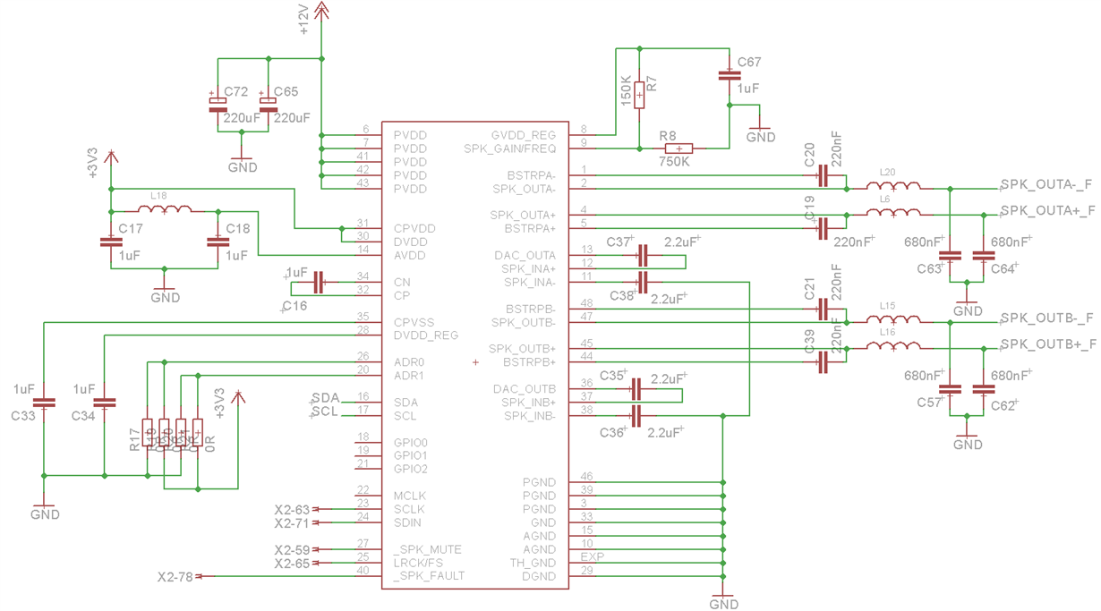
为了完整起见,下面是我正在使用的设置示意图:
我在TI和Google上都进行了搜索,但无法找到有关此问题的任何信息。 我希望在座的人能向我指出正确的方向。
提前感谢!
罗尔