请注意,本文内容源自机器翻译,可能存在语法或其它翻译错误,仅供参考。如需获取准确内容,请参阅链接中的英语原文或自行翻译。
https://e2e.ti.com/support/audio-group/audio/f/audio-forum/661092/tpa3110d2-tpa3110d2-delay-time
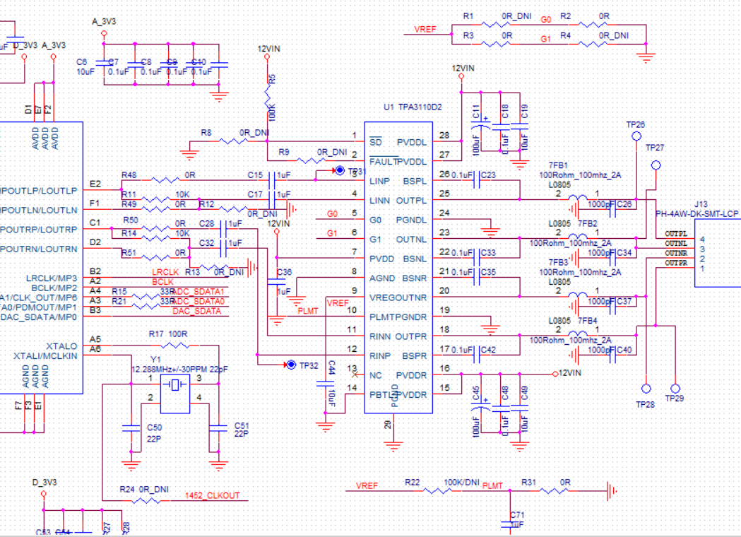
部件号:TPA3110D2Thread: TPA3136D2中讨论的其他部件
我在设计中使用TPA3110D2, 我进行了一项测试--输入 正弦曲线 ,并测量 TPA3110D2的输出波, 输出波延迟19us比 输入波,为什么? 如何缩短延迟时间?