Other Parts Discussed in Thread: PCM1794A
请注意,本文内容源自机器翻译,可能存在语法或其它翻译错误,仅供参考。如需获取准确内容,请参阅链接中的英语原文或自行翻译。
https://e2e.ti.com/support/audio-group/audio/f/audio-forum/694784/pcm1794a-mono-differential-output
部件号:PCM1794A您好,
对于来自PCM1794A的单声道平衡输出,哪个输出("右"或"左")与输入相位?
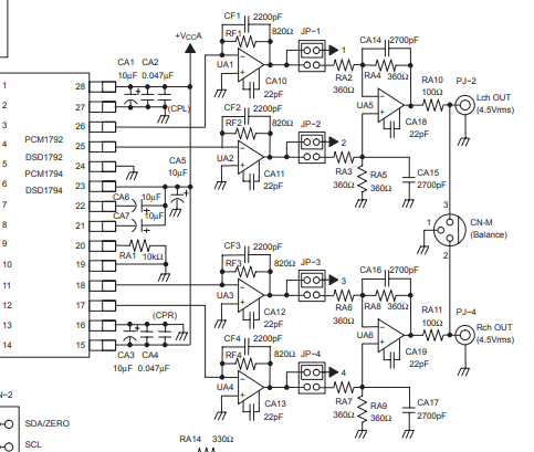
从第22页的数据表中,我们看到了第一个附加的图表。 令我困惑的部分是,它将右侧通道显示为"输出",但连接到XLR/TRS连接器上的引脚2,即平衡连接器的"热"或"相位"引脚。 DEM-PCM1794评估板上也建立了相同的连接,如其数据表第2-5页的示意图所示(插入下面的第二个图),但此处未提及"OUT +"或"OUT -"。
谢谢!
卡特

