请注意,本文内容源自机器翻译,可能存在语法或其它翻译错误,仅供参考。如需获取准确内容,请参阅链接中的英语原文或自行翻译。
部件号:LM4917 主题: LP5907中讨论的其他部件
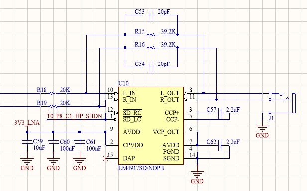
我正在定制电路板上使用LM4917地基准耳机放大器。 有时,当将1/8英寸(3.5 mm)耳机插入印刷电路板上的插孔时,项目中的所有IC都会出现电压下降,USB重置等情况。电压掉电是指瞬间损失5V电源,就像短暂短路一样。 这是因为插入耳机时耳塞和套管可能会短暂短路。
这是否是我不知道的"无帽"耳机放大器的已知问题? 我确保不要按照数据表中的建议连接暴露的电极片,其他一切看起来都正确。 任何建议都很有帮助。 我附上了电流表和供电电源的示意图。
期待获得一些解决此问题的帮助。 谢谢!