请注意,本文内容源自机器翻译,可能存在语法或其它翻译错误,仅供参考。如需获取准确内容,请参阅链接中的英语原文或自行翻译。
https://e2e.ti.com/support/audio-group/audio/f/audio-forum/1129033/ina1650-unused-pins
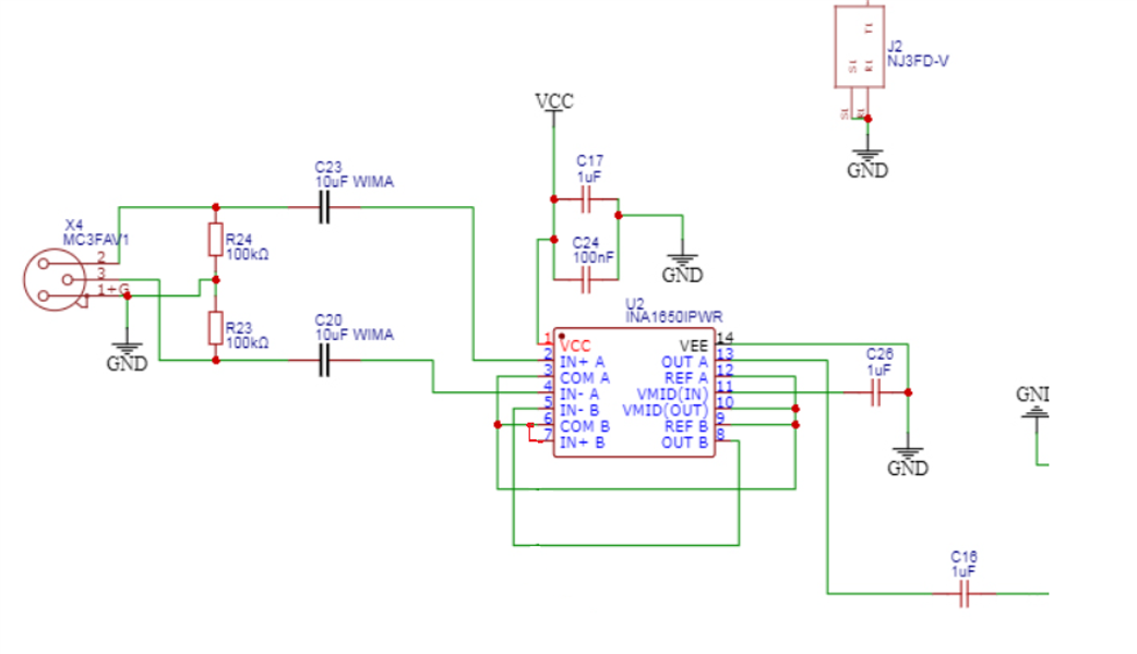
器件型号:INA1650您好!
请告诉我如何处理引脚5、7、8?
离开空闲或?

This thread has been locked.
If you have a related question, please click the "Ask a related question" button in the top right corner. The newly created question will be automatically linked to this question.
https://e2e.ti.com/support/audio-group/audio/f/audio-forum/1129033/ina1650-unused-pins
器件型号:INA1650您好!
请告诉我如何处理引脚5、7、8?
离开空闲或?

Gennadiy、
您可能可以按如下所示进行连接。 我还附加了下面的 Tina 仿真。
