This thread has been locked.

If you have a related question, please click the "Ask a related question" button in the top right corner. The newly created question will be automatically linked to this question.

[参考译文] PCM1795:噪声性能、包括 I/V 转换器和低通滤波器

Guru**** 2482225 points
Other Parts Discussed in Thread: PCM1795, NE5534, OPA1611, TINA-TI

请注意,本文内容源自机器翻译,可能存在语法或其它翻译错误,仅供参考。如需获取准确内容,请参阅链接中的英语原文或自行翻译。

https://e2e.ti.com/support/audio-group/audio/f/audio-forum/871220/pcm1795-noise-performance-including-i-v-convrerter-and-low-pass-filter

器件型号:PCM1795
主题中讨论的其他器件: NE5534OPA1611TINA-TI

您好!

请问 PCM1795噪声性能的计算方法是什么、包括 I/V 转换器和低通滤波器?
例如、如果 用 OPA1611替代 NE5534、我想知道如何提高噪声性能、包括 PCM1795噪声。

此致、
加藤

  • 请注意,本文内容源自机器翻译,可能存在语法或其它翻译错误,仅供参考。如需获取准确内容,请参阅链接中的英语原文或自行翻译。

    您好、Kato-San、

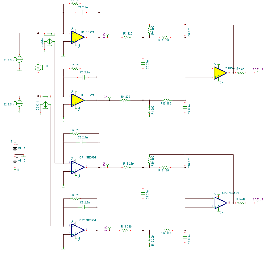
    PCM1795的噪声很难建模、因为除了器件的 SNR 规格外、没有其他规格。

    例如、在您共享的电路中、我们应该具有大约4VRMS 的输出。  PDS 中的测量电路稍有不同、但我认为这对我们来说是可以的。  

    我在设计 PCM DAC 的 I/V 级时的目标是确保运算放大器级的总噪声贡献小于 DAC 信噪比中的噪声值。  

    PCM1795的 SNR 通常为123dB。  使用4VRMS 作为满量程值、我们可以说、如果:

    SNR =×μ^ log (信号/噪声)、然后噪声=信号/(10 μ V (123dB/20))

    使用4VRMS 的满量程值、我们可以说运算放大器的总噪声必须小于2.83µVRMS μ V、以防止输出级限制 SNR 性能。

    我使用该 TINA 仿真来比较这两者:

    e2e.ti.com/.../IV-Noise-Comparison-_2800_211-vs-NE5534_2900_.TSC

    使用两个不同的运算放大器、我们可以对噪声进行仿真:

      

    2.8µVRMS 20kHz 带宽下的噪声、我们可以看到 OPA1611较低、但两者仍低于我们的 Δ Σ 限制。

    如果您需要有关该模型的更多帮助、请告诉我。   

    谢谢、

    Paul

  • 请注意,本文内容源自机器翻译,可能存在语法或其它翻译错误,仅供参考。如需获取准确内容,请参阅链接中的英语原文或自行翻译。

    尊敬的 Paul-San:

    感谢您提供详细信息。

    我还有其他有关 TINA-TI 仿真的问题、因此、如果选择输出噪声并执行噪声分析、我会得到以下结果。  NE5534宏模型中似乎没有包含1/f 噪声。
    请仔细检查一下吗?


    此外、您能否告诉我使用 TINA-TI 进行噪声分析时输出噪声与总噪声之间的差异?

    此致、
    加藤

  • 请注意,本文内容源自机器翻译,可能存在语法或其它翻译错误,仅供参考。如需获取准确内容,请参阅链接中的英语原文或自行翻译。

    您好、Kato-San、

    您是正确的、该模型似乎不包含1/F 噪声。

    输出噪声图基本上是噪声频率 FFT、其中总噪声只是所有噪声的滚动和。  

    遗憾的是、当您考虑存在的低频范围时、模型未显示1/F 噪声、但您会发现它对总噪声的影响不大。   

    TI 的精密放大器团队已将他们的许多模型更新为新的 Williams-Green-LIS 模型架构、该架构远优于旧模型。  遗憾的是、NE553x 尚未更新。

    谢谢、

    Paul

  • 请注意,本文内容源自机器翻译,可能存在语法或其它翻译错误,仅供参考。如需获取准确内容,请参阅链接中的英语原文或自行翻译。

    尊敬的 Paul-San:

    感谢您的快速响应。

    我知道。

    此致、
    加藤