This thread has been locked.

If you have a related question, please click the "Ask a related question" button in the top right corner. The newly created question will be automatically linked to this question.

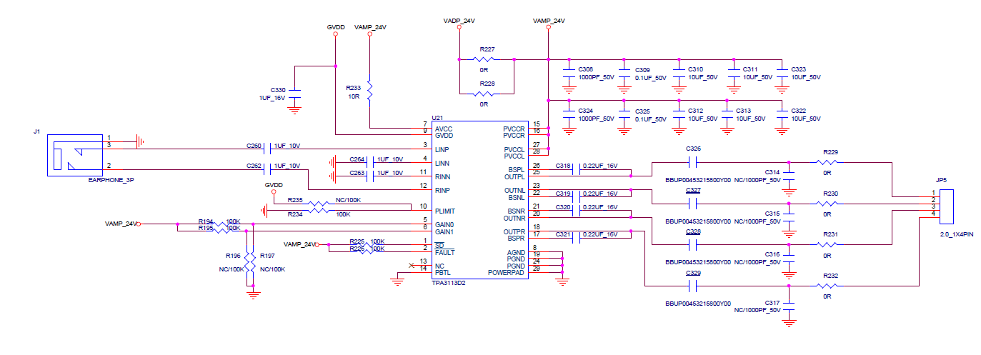
[参考译文] TPA3113D2:您能帮您回顾一下这款 schmatic 吗?

Guru**** 2525400 points


请注意,本文内容源自机器翻译,可能存在语法或其它翻译错误,仅供参考。如需获取准确内容,请参阅链接中的英语原文或自行翻译。

https://e2e.ti.com/support/audio-group/audio/f/audio-forum/795073/tpa3113d2-could-you-help-to-review-the-schmatic

器件型号:TPA3113D2

你(们)好,先生

您能帮您查看原理图吗?谢谢

  • 请注意,本文内容源自机器翻译,可能存在语法或其它翻译错误,仅供参考。如需获取准确内容,请参阅链接中的英语原文或自行翻译。
    Alex、

    如果未使用 PLIMIT、只需上拉至 GVDD 并向 GND 添加1uF 电容即可。

    此外、我们强烈建议您按照数据表和 EVM 用户指南自行检查原理图。

    RDGS、
    Matthew