This thread has been locked.

If you have a related question, please click the "Ask a related question" button in the top right corner. The newly created question will be automatically linked to this question.

[参考译文] TLV320AIC3104:TLV320AIC3104无语音

Guru**** 2473270 points
Other Parts Discussed in Thread: TLV320AIC3104

请注意,本文内容源自机器翻译,可能存在语法或其它翻译错误,仅供参考。如需获取准确内容,请参阅链接中的英语原文或自行翻译。

https://e2e.ti.com/support/audio-group/audio/f/audio-forum/802575/tlv320aic3104-tlv320aic3104-hava-no-voice

器件型号:TLV320AIC3104

 尊敬的  

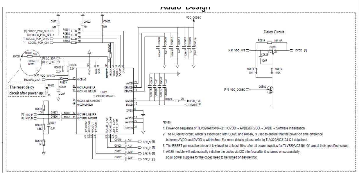
    客户设计 RTK 产品并 使用 TLV320AIC3104 进行语音广播,可以 读取 I2C 地址但 仍无语音,HEPout 电压为1v

      如果更改为 具有相同 Linux 平台和相同接口的 TLV320AIC3104模块,  是原理图?的错误

  附件是关于 TLV320AIC3104模块原理图和  TLV320AIC3104问题 原理图,提前感谢~  e2e.ti.com/.../TLV320AIC3104-problem-circuit.pdf

  • 请注意,本文内容源自机器翻译,可能存在语法或其它翻译错误,仅供参考。如需获取准确内容,请参阅链接中的英语原文或自行翻译。
    雷蒙德

    请提供寄存器配置

    此致、
    -Steve Wilson
  • 请注意,本文内容源自机器翻译,可能存在语法或其它翻译错误,仅供参考。如需获取准确内容,请参阅链接中的英语原文或自行翻译。

    您好 、Steve - Wilson

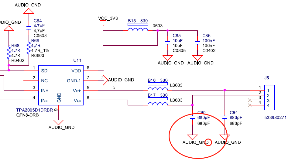
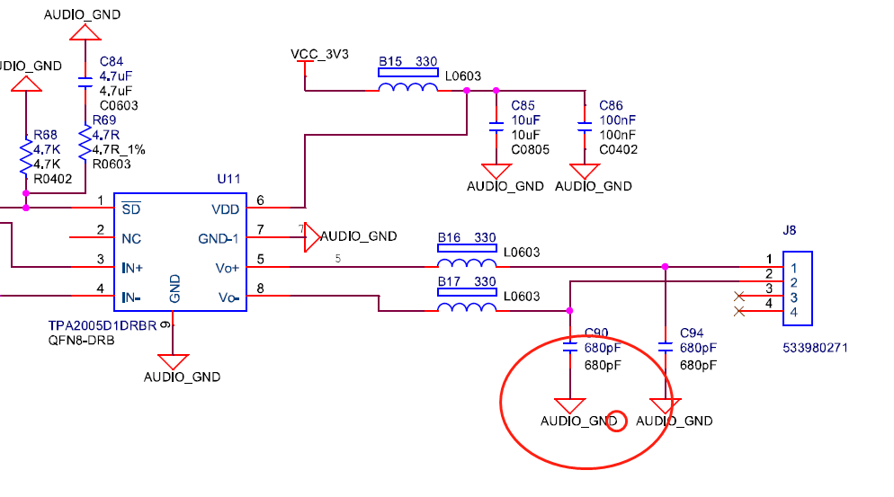
     现在 tlv320aic3104?输出信号,但当信号由 TDA2005D1放大时输出音量不够,放大系数为20,尝试删除输出低通滤波器但效果不好,对此电路有任何好的建议提前感谢

  • 请注意,本文内容源自机器翻译,可能存在语法或其它翻译错误,仅供参考。如需获取准确内容,请参阅链接中的英语原文或自行翻译。

    您好 、Steve - Wilson  

     电路如下所示

  • 请注意,本文内容源自机器翻译,可能存在语法或其它翻译错误,仅供参考。如需获取准确内容,请参阅链接中的英语原文或自行翻译。

    雷蒙德  

    您是否从 AIC3104获得满量程输出?

    请提供 AIC3104寄存器配置

    此致、

    -Steve Wilson